2025四川二级建造师报名条件全解析:学历、专业、工作年限要求一览 准备报考2025年四川二级建造师的考生注意!本文将为你详细解读四川二建报名的最新条件,包括学历、专业、工作年限等核心要求,助你明确报考资格,顺利备考!

引言:四川二建,职业发展的“敲门砖”
二级建造师执业资格是建筑行业入门的重要执业资格,对于想在四川从事建设工程项目施工管理工作的人员而言,取得二级建造师证书无疑是职业发展的“加速器”和“敲门砖”,每年,无数考生关注四川二建的报名时间、考试科目,但首要问题便是:我是否符合四川二建的报名条件? 本文将基于四川省人事考试中心及相关官方文件,为你全面梳理2025年四川二级建造师考试的报名条件,让你备考之路不走弯路。
核心报考条件:硬性指标需达标
根据四川省历年二级建造师考试报名通知及国家相关层面规定,报考四川二建需同时满足以下基本条件:

-
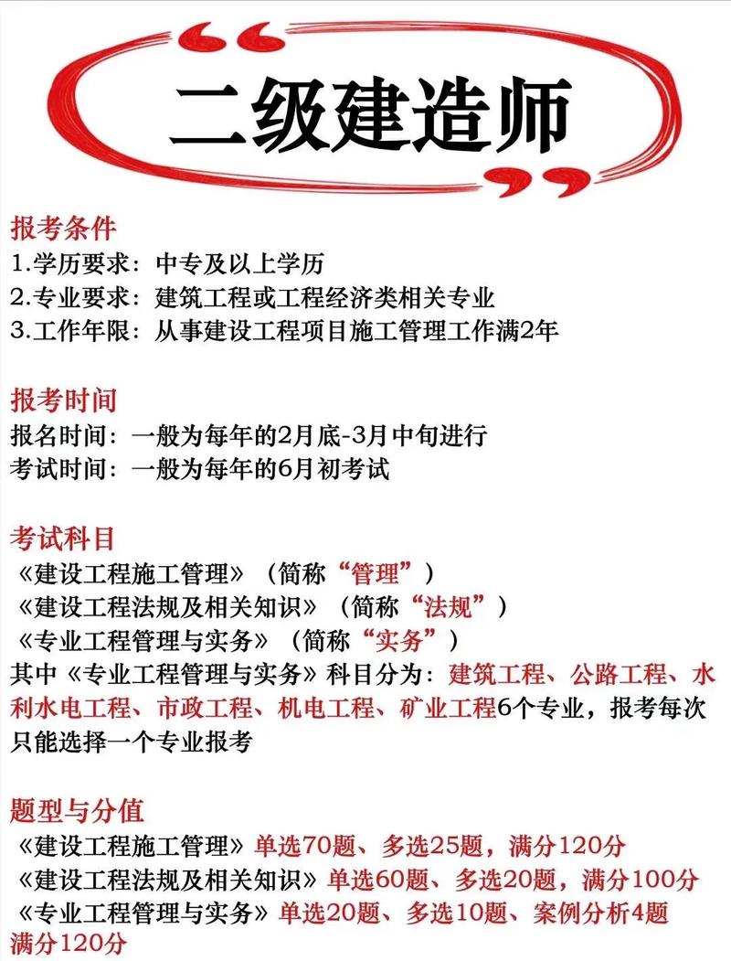
学历要求:
- 具备工程类或工程经济类中专及以上学历。
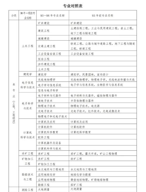
- 解读: 这是最基本的要求。“工程类或工程经济类”是一个专业大类,具体包括哪些专业呢?通常涵盖土木工程、建筑学、电子信息、电气工程、机械工程、管理学等与工程建设相关的专业,考生可参考教育部《普通高等学校本科专业目录》、《普通高等学校高职高专专业目录》中的“工学大类”及部分“管理学门类”专业,如果您的专业不在列表中,但工作内容与工程建设紧密相关,建议提前咨询当地人事考试中心,或参考官方发布的“专业对照表”。
-
专业要求:
- 如上所述,必须是“工程类或工程经济类”相关专业,这是硬性规定,非相关专业考生通常无法直接报考。
- 温馨提示: 四川部分年份可能会放宽对“相近专业”的限制,但以官方当年通知为准,不确定自己专业是否符合的考生,最稳妥的方式是查阅四川省人事考试中心发布的最新专业对照表。
-
工作年限要求:
- 从事建设工程项目施工管理工作满2年。
- 解读:
- 工作年限计算: 工作年限一般要求是从毕业时间开始计算,截止到报考当年年底,2025年报考,则2025年及以前毕业的考生,若满足2年工作年限即可。
- 必须是“建设工程项目施工管理”相关工作,如果在施工单位、建设单位、设计单位、监理单位等从事与施工管理(如施工员、质量员、安全员、资料员、监理员等)相关的工作,均可计算在内,部分单位开具的“工作证明”会需要写明具体职务及工作内容。
- 证明材料: 报名时通常需要提供单位开具的“工作年限证明”,部分地区可能还需要社保证明来辅助验证工作经历。
“免试部分科目”条件:符合条件的考生可“减负”

除了上述基本报考条件,部分考生还符合“免试部分科目”的条件,可以减少考试科目,提前取证:
-
免试《建设工程施工管理》科目:
- 条件: 已取得建设行政主管部门颁发的《建筑业企业一级项目经理资质证书,并具有工程类或工程经济类中级及以上技术职称或从事建设工程项目施工管理工作满15年。
- 解读: 此类考生只需参加《建设工程法规及相关知识》和《专业工程管理与实务》两个科目的考试。
-
免试《建设工程施工管理》和《建设工程法规及相关知识》科目,只参加《专业工程管理与实务》科目考试:
- 条件: 已取得建设行政主管部门颁发的《建筑业企业一级项目经理资质证书,并具有工程类或工程经济类中级及以上技术职称。**
- 解读: 这是最高级别的免试,仅限拥有一级项目经理资质证书且具备中级及以上技术职称的考生,只需考一门专业实务即可。
四川二建报名特别注意事项(针对四川考生)
- 专业对照表: 四川省会发布或参考国家层面的“专业对照表”,考生务必在报名前仔细核对,确保自己的专业在范围内。
- 工作证明真实性: 工作证明必须真实有效,虚假报名一旦查实,将取消考试成绩甚至记入诚信档案。
- 社保要求: 近年来,部分地区对社保审核有所加强,四川虽然未普遍强制要求社保,但社保缴纳情况是证明工作经历的重要辅助材料,建议考生尽量保证社保缴纳单位与工作证明单位一致。
- 报名时间节点: 虽然本文不重点讲时间,但考生需密切关注“四川人事考试网”或“四川省人力资源和社会保障厅官网”发布的官方报名通知,及时把握报名入口开启、截止时间及资格审核时间。
- 学历认证: 对于国(境)外学历,需经教育部留学服务中心认证;对于党校学历,部分情况下可能需要额外证明。
常见问题解答(FAQ)
- Q1:我是非工程类专业,可以报考四川二建吗?
- A1: 原则上不行,非工程类或工程经济类专业考生不符合基本报考条件,极少数地区可能有放宽政策,但四川目前严格执行专业要求,建议咨询当地人事考试中心获取最权威答复。
- Q2:我的工作年限不够,可以报名吗?
- A2: 不可以,工作年限是硬性要求,不满足则无法通过资格审核。
- Q3:工作年限如何证明?需要哪些材料?
- A3: 通常需要单位开具的《工作年限证明》,需写明姓名、身份证号、学历、毕业时间、工作起止时间、从事建设工程项目施工管理工作的具体职务及内容,并加盖单位公章,部分地区可能要求提供劳动合同、社保证明等辅助材料。
- Q4:2025年四川二建报名预计什么时候开始?
- A4: 通常四川二建报名预计在考前2-3个月进行,例如2025年考试预计在5月底-6月初,报名可能从3月中下旬或4月开始,具体时间请以官方通知为准。
总结与行动建议
报考2025年四川二级建造师,核心在于满足“工程类/工程经济类中专及以上学历 + 从事建设工程项目施工管理工作满2年”这两个基本条件,符合免试条件的考生则可享受相应政策优惠。
行动建议:
- 自我对照: 根据本文条件,初步判断自己是否符合报考资格。
- 官方确认: 密切关注“四川人事考试网”官方信息,获取最准确的报名条件、时间及流程。
- 提前准备: 若符合条件,尽早准备报名所需材料,如学历证明、工作证明、身份证等。
- 科学备考: 确定报名后,制定合理的复习计划,高效备考。
希望本文能为准备报考四川二建的你提供有力的帮助!祝各位考生报名顺利,考试成功,早日拿到属于自己的二级建造师证书!
SEO优化说明:
- 核心关键词布局: 标题、各级标题(尤其是H1, H2)、正文开头、FAQ部分均自然融入核心关键词“四川二建报名条件”,并适当使用长尾关键词如“四川二建报名条件 2025”、“四川二建报名条件 学历专业工作年限”、“四川二建免试条件”等。
- 内容质量与原创性: 基于官方普遍规定进行解读,结合四川本地特点进行阐述,提供FAQ等用户关心的内容,确保信息准确、全面、实用,避免抄袭。
- 结构清晰: 采用逻辑性强的分块结构(引言、核心条件、免试条件、注意事项、FAQ、,方便用户快速获取信息,也有利于搜索引擎抓取。
- 用户需求导向: 直接解答用户最关心的问题“我能不能报?”“需要什么条件?”“有什么注意事项?”。
- 口语化与专业性结合: 语言通俗易懂,同时保持专业术语的准确性,符合目标用户(考生)的阅读习惯。
- 内链与外链提示(实际发布时可考虑): 可以在文中适当位置链接到四川省人事考试网的官方通知、专业对照表等权威来源,增加文章可信度,如果发布在自家平台,可链接到其他相关备考文章。
- meta描述优化: 摘要部分已作为meta描述的参考,突出核心信息,吸引点击。
这篇文章应该能够很好地满足百度搜索引擎对高质量内容的需求,并为目标用户提供有价值的信息,从而获取有效流量。
