初三化学全册知识点思维导图
中心主题:初三化学

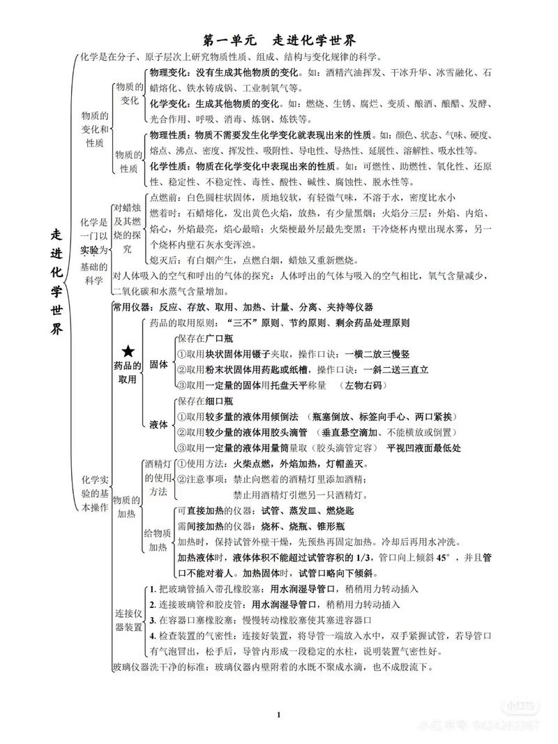
第一部分:走进化学世界 (绪论)
- 1 化学是什么?
- 定义:研究物质的组成、结构、性质及变化规律的科学。
- 研究对象:物质。
- 核心特征:创造新物质。
- 2 物质的变化与性质
- 物理变化
- 定义:没有生成新物质的变化。
- 特征:状态、形状、大小的改变(如:水结冰、石蜡熔化)。
- 本质:分子本身不变。
- 化学变化
- 定义:生成了新物质的变化。
- 特征:发光、放热、变色、产生气体、生成沉淀。
- 本质:分子分裂成原子,原子重新组合成新分子。
- 现象描述:描述变化过程中的现象,而不是结论。
- 物理性质
- 定义:物质不需要发生化学变化就表现出来的性质。
- 举例:颜色、状态、气味、熔点、沸点、硬度、密度、溶解性、挥发性。
- 化学性质
- 定义:物质在化学变化中表现出来的性质。
- 举例:可燃性、助燃性、氧化性、还原性、酸性、碱性、稳定性。
- 物理变化
- 3 化学的学习工具
- 化学实验
- 核心:以实验为基础。
- 常用仪器:试管、烧杯、量筒、酒精灯、集气瓶、铁架台、胶头滴管等。
- 基本操作:
- 药品取用:“三不”原则、固体药品取用、液体药品取用。
- 物质加热:预热、外焰加热、液体体积不超过1/3。
- 仪器连接与气密性检查。
- 过滤:“一贴二低三靠”。
- 蒸发:玻璃棒搅拌、防止液滴飞溅。
- 化学用语
- 元素符号:表示一种元素。
- 化学式:表示一种物质及其组成。
- 化学方程式:表示化学反应的客观事实。
- 化学计算
- 相对原子质量、相对分子质量的计算。
- 化学实验
第二部分:我们周围的空气
- 1 空气的组成
- 体积分数:N₂ (78%), O₂ (21%), 稀有气体 (0.94%), CO₂ (0.03%), 其他气体和杂质 (0.03%)。
- 主要成分的用途:
- 氧气 (O₂):供给呼吸、支持燃烧。
- 氮气 (N₂):作保护气、制硝酸、化肥。
- 稀有气体:作保护气、用于电光源(霓虹灯)。
- 2 氧气 (O₂)
- 物理性质:无色无味气体,密度比空气略大,不易溶于水。
- 化学性质:氧化性(化学性质比较活泼)。
- 与碳反应:C + O₂ ---(点燃)--> CO₂ (发出白光,使澄清石灰水变浑浊)。
- 与硫反应:S + O₂ ---(点燃)--> SO₂ (明蓝紫色火焰,有刺激性气味)。
- 与磷反应:4P + 5O₂ ---(点燃)--> 2P₂O₅ (产生大量白烟)。
- 与铁反应:3Fe + 2O₂ ---(点燃)--> Fe₃O₄ (剧烈燃烧,火星四射,生成黑色固体)。
- 与镁反应:2Mg + O₂ ---(点燃)--> 2MgO (发出耀眼白光,生成白色固体)。
- 实验室制法
- 药品:高锰酸钾 (KMnO₄) 或 过氧化氢 (H₂O₂) 和 二氧化锰 (MnO₂)。
- 反应原理:
- 2KMnO₄ ---(加热)--> K₂MnO₄ + MnO₂ + O₂↑
- 2H₂O₂ ---(MnO₂催化)--> 2H₂O + O₂↑
- 发生装置:固固加热型 或 固液不加热型。
- 收集装置:排水法(不易溶于水)或 向上排空气法(密度比空气大)。
- 检验:将带火星的木条伸入集气瓶,木条复燃。
- 验满:
- 排水法:瓶口有大气泡冒出。
- 向上排空气法:将带火星的木条放在瓶口,木条复燃。
- 3 制取氧气的步骤
- 查:检查装置气密性。
- 装:装入药品。
- 定:固定装置。
- 点:点燃酒精灯加热。
- 收:收集气体。
- 离:将导管移出水槽。
- 熄:熄灭酒精灯。
- 4 混合物与纯净物
- 混合物:由两种或多种物质混合而成(如:空气、溶液)。
- 纯净物:由一种物质组成(如:O₂、N₂、H₂O)。
第三部分:物质构成的奥秘
- 1 物质的构成
- 分子:保持物质化学性质的最小粒子。
- 原子:化学变化中的最小粒子。
- 离子:带电的原子或原子团。
- 2 原子结构
- 构成:原子核 (质子 + 中子) + 核外电子。
- 关系:
- 核电荷数 = 质子数 = 核外电子数 (原子中)。
- 相对原子质量 ≈ 质子数 + 中子数。
- 核外电子排布:分层运动,能量低的离核近,能量高的离核远。
- 最外层电子数:决定元素的化学性质。
- 3 元素
- 定义:具有相同核电荷数(即质子数)的一类原子的总称。
- 分类:金属元素、非金属元素、稀有气体元素。
- 元素符号:国际通用,第一个字母大写,第二个字母小写。
- 元素周期表:按原子序数(质子数)递增的顺序排列。
- 4 化学式与化合价
- 化学式:用元素符号和数字的组合表示物质组成的式子。
- 意义:
- 宏观:表示一种物质;表示该物质的元素组成。
- 微观:表示该物质的一个分子;表示一个分子的构成。
- 写法与读法:单质、化合物(氧化物、化合物)。
- 意义:
- 化合价
- 规则:化合物中正负化合价代数和为零。
- 常见元素化合价口诀:钾钠银氢正一价,钙镁钡锌正二价;氟氯溴碘负一价,通常氧显负二价;亚铁正二铁正三,亚铜正一铜正二。
- 化学式:用元素符号和数字的组合表示物质组成的式子。
- 5 质量守恒定律
- 参加化学反应的各物质的质量总和,等于反应后生成的各物质的质量总和。
- 微观解释:化学反应前后,原子的种类、数目、质量均不变。
- 应用:书写化学方程式、进行相关计算。
- 6 化学方程式
- 定义:用化学式表示化学反应的式子。
- 意义:
- 质的意义:表示什么物质参加了反应,生成了什么物质。
- 量的意义:表示反应物和生成物之间的质量比。
- 微观意义:表示反应物和生成物各物质间的粒子个数比。
- 书写原则:
- 以客观事实为基础。
- 遵守质量守恒定律(配平)。
- 步骤:写(反应物、生成物)→ 配平(最小公倍数法、观察法等)→ 标(反应条件、↑、↓)→ 查。
第四部分:碳和碳的氧化物
- 1 碳的单质
- 金刚石:最硬的天然物质,用于切割、钻头。
- 石墨:质软、有滑感、能导电,用于铅笔芯、电极。
- C₆₀:足球烯。
- 化学性质:
- 常温下:稳定。
- 点燃时:具有可燃性 (C + O₂ ---(点燃)--> CO₂;2C + O₂ ---(点燃)--> 2CO)。
- 高温下:具有还原性 (C + 2CuO ---(高温)--> 2Cu + CO₂↑)。
- 2 二氧化碳 (CO₂)
- 物理性质:无色无味气体,密度比空气大,能溶于水,固态叫“干冰”。
- 化学性质:
- 不能燃烧,不支持燃烧(不能供给呼吸)。
- 与水反应:CO₂ + H₂O → H₂CO₃ (碳酸),碳酸不稳定,易分解。
- 与石灰水反应:CO₂ + Ca(OH)₂ → CaCO₃↓ + H₂O (检验CO₂)。
- 实验室制法
- 药品:大理石/石灰石 (主要成分CaCO₃) 和 稀盐酸。
- 原理:CaCO₃ + 2HCl → CaCl₂ + H₂O + CO₂↑
- 发生装置:固液不加热型。
- 收集装置:向上排空气法(密度比空气大)。
- 检验:通入澄清石灰水,石灰水变浑浊。
- 验满:将燃着的木条放在瓶口,木条熄灭。
- 3 一氧化碳 (CO)
- 物理性质:无色无味气体,密度与空气相近,难溶于水。
- 化学性质:
- 可燃性:2CO + O₂ ---(点燃)--> 2CO₂ (蓝色火焰)。
- 还原性:3CO + Fe₂O₃ ---(高温)--> 2Fe + 3CO₂ (炼铁原理)。
- 毒性:与血液中的血红蛋白结合,造成人体缺氧。
第五部分:燃料及其利用
- 1 燃烧与灭火
- 燃烧条件(三者缺一不可):
- 可燃物。
- 与氧气(或空气)接触。
- 温度达到着火点。
- 灭火原理(破坏任意一个条件即可):
- 清除可燃物或使可燃物与其他物品隔离。
- 隔绝氧气(或空气)。
- 使温度降到着火点以下。
- 燃烧条件(三者缺一不可):
- 2 燃料
- 化石燃料:煤、石油、天然气(主要成分是甲烷CH₄)。
- 化学反应中的能量变化:放热反应(如燃烧、中和反应)和吸热反应(如碳与二氧化碳反应)。
- 3 燃料对环境的影响
- 空气污染物:粉尘、SO₂、NO₂等,形成酸雨。
- 使用和开发燃料:清洁能源(如氢能、太阳能、风能)、减少污染。
第六部分:溶液
- 1 溶液的形成
- 定义:一种或几种物质分散到另一种物质中,形成的均一、稳定的混合物。
- 特征:均一性、稳定性。
- 组成:溶质(被溶解的物质) + 溶剂(能溶解其他物质的物质),水是最常见的溶剂。
- 2 饱和溶液与不饱和溶液
- 饱和溶液:在一定温度下,一定量溶剂里,不能再溶解某种溶质的溶液。
- 相互转化:
- 饱和溶液 ⇌ 不饱和溶液
- (增加溶剂、升高温度) (增加溶质、降低温度、蒸发溶剂)
- 3 溶解度
- 四要素:一定温度、100g溶剂、达到饱和、溶质的质量(单位:g)。
- 溶解度曲线:表示溶解度随温度变化的曲线。
- 4 溶质的质量分数
- 定义:溶质质量与溶液质量之比。
- 公式:溶质的质量分数 = (溶质的质量 / 溶液的质量) × 100%
- 一定溶质质量分数的氯化钠溶液的配制:
- 仪器:托盘天平、药匙、量筒、烧杯、玻璃棒。
- 步骤:计算 → 称量 → 量取 → 溶解。
第七部分:酸和碱
- 1 常见的酸
- 盐酸:挥发性,有刺激性气味。
- 硫酸:浓硫酸有吸水性、脱水性、溶于水放出大量热。
- 酸的通性(由于都含H⁺):
- 使紫色石蕊试液变红,无色酚酞不变色。
- 与活泼金属反应生成盐和氢气。
- 与金属氧化物反应生成盐和水。
- 与碱反应生成盐和水(中和反应)。
- 与某些盐反应生成新酸和新盐。
- 2 常见的碱
- 氢氧化钠:俗称烧碱、火碱、苛性钠,易潮解,有强腐蚀性。
- 氢氧化钙:俗称熟石灰、消石灰,微溶于水,有腐蚀性。
- 碱的通性(由于都含OH⁻):
- 使紫色石蕊试液变蓝,无色酚酞变红。
- 与非金属氧化物反应生成盐和水。
- 与酸反应生成盐和水(中和反应)。
- 与某些盐反应生成新碱和新盐。
- 3 中和反应及其应用
- 定义:酸与碱作用生成盐和水的反应。
- 实质:H⁺ + OH⁻ → H₂O。
- 应用:改良土壤酸性、处理工业废水、医药(如胃药)。
第八部分:盐和化肥
- 1 常见的盐
- 氯化钠:食盐,作调味品、生理盐水。
- 碳酸钠:俗称纯碱、苏打,水溶液呈碱性。
- 碳酸氢钠:俗称小苏打,用于发酵、灭火。
- 2 粗盐提纯
- 步骤:溶解 → 过滤 → 蒸发。
- 玻璃棒作用:溶解时搅拌,加速溶解;过滤时引流;蒸发时搅拌,防止液滴飞溅。
- 3 化学肥料
- 氮肥:促进茎叶生长(如:NH₄HCO₃、NH₄NO₃)。
- 磷肥:促进根系发育,增强抗寒抗旱能力(如:Ca₃(PO₄)₂)。
- 钾肥:促进茎秆粗壮,增强抗病虫害和倒伏能力(如:K₂SO₄)。
- 复合肥:含两种或两种以上营养元素(如:KNO₃)。
第九部分:金属和金属材料
- 1 金属的物理性质
- 共性:有金属光泽、导电性、导热性、延展性。
- 差异:颜色、硬度、熔点等不同。
- 2 金属的化学性质
- 与氧气反应:大多数金属都能与氧气反应。
- 与酸反应:在金属活动性顺序表中,H前的金属能与酸反应生成氢气。
- 与盐溶液反应:活动性强的金属能把活动性弱的金属从其盐溶液中置换出来。
- 3 金属活动性顺序
- K Ca Na Mg Al Zn Fe Sn Pb (H) Cu Hg Ag Pt Au
- 应用:判断金属与酸、金属与盐溶液能否反应。
- 4 金属资源的利用和保护
- 炼铁原理:在高温下,CO将铁从铁矿石中还原出来。
3CO + Fe₂O₃ ---(高温)--> 2Fe + 3CO₂
- 铁的锈蚀与防护:
- 条件:与氧气、水同时接触。
- 防锈方法:隔绝氧气或水(如:刷漆、涂油、电镀、制成不锈钢)。
- 炼铁原理:在高温下,CO将铁从铁矿石中还原出来。
总结建议:
- 动手绘制:不要只看不画,根据这个框架,自己用一张大纸,以“中心辐射”或“层级”的方式亲手绘制一遍,印象会更深刻。
- 填充细节:在每个分支下,用不同颜色的笔写下具体的化学反应方程式、实验现象、重要数据等。
- 关联记忆:思考知识点之间的联系,学习了质量守恒定律,就能更好地理解化学方程式的配平;学习了金属活动性顺序,就能预测置换反应的发生。
- 多做练习:思维导图是骨架,练习是血肉,通过做题来检验和巩固每个知识点的掌握程度。
希望这份思维导图能帮助你高效地复习初三化学,祝你学业进步!

