河北省注册安全工程师的报名条件,主要依据国家《注册安全工程师职业资格制度规定》和《注册安全工程师职业资格考试实施办法》,并结合河北省的具体情况进行执行,以下是详细的条件和说明:

报考基本条件(考全科)
这是绝大多数考生需要满足的条件,也就是通常所说的“考全科”,具体要求如下:
学历与专业要求:
- 学历: 具有安全工程及相关专业大学专科学历,或其他专业大学专科学历。
- 专业背景: 专业分为“安全工程及相关专业”和“其他专业”两大类,不同专业对应的工作年限要求不同。
工作年限要求: 工作年限的计算截止日期一般为考试当年12月31日,工作年限包括两个要求:
- 从事安全生产业务工作年限:这是核心要求,指在生产经营单位从事安全生产管理、安全工程技术工作,或为安全生产提供技术服务的中介机构工作等的年限。
- 学历对应年限:不同学历和专业背景,要求的工作年限不同。
具体对应关系如下表:

| 学历 | 专业类别 | 从事安全生产业务工作年限 |
|---|---|---|
| 大学专科学历 | 安全工程及相关专业 | 5年 |
| 大学专科学历 | 其他专业 | 7年 |
| 大学本科学历 | 安全工程及相关专业 | 3年 |
| 大学本科学历 | 其他专业 | 5年 |
| 第二学士学位 | 安全工程及相关专业 | 2年 |
| 第二学士学位 | 其他专业 | 3年 |
| 硕士学位 | 安全工程及相关专业 | 1年 |
| 硕士学位 | 其他专业 | 2年 |
| 博士学位 | 所有专业 | 不限 |
【重要提示】
- 专业目录: “安全工程及相关专业”的具体目录可以参考《应急管理部关于印发〈注册安全工程师职业资格考试安全工程及相关专业新旧对照表〉的通知》,或咨询河北省人事考试中心,通常包括安全工程、矿业工程、测绘工程、地质工程、资源勘查工程、矿物加工工程、石油工程、油气储运工程、纺织工程、化工与制药、交通运输、消防工程等专业。
- 工作年限证明: 报名时需要单位出具工作年限证明,证明内容需包含你的工作经历、岗位信息,并证明你从事的是安全生产相关业务。
免试部分科目条件(免二科)
符合基本条件,并满足以下任意一项条件的,可以免试《安全生产管理》和《安全生产技术基础》两个科目,只需参加《安全生产法律法规》和《安全生产专业实务》两个科目的考试。
- 已取得高级工程师职称,并从事安全生产业务工作满10年的人员。
- 已取得中级注册安全工程师职业资格证书的人员, 报名增报其他专业类别的,可以免试部分科目。
成绩滚动管理
- 考全科: 参加全部4个科目考试的人员(级别为“考全科”)必须在连续4个考试年度内通过全部科目。
- 免试二科: 符合免试部分科目的人员(级别为“免二科”)必须在连续2个考试年度内通过应试科目。
- 增报专业: 已取得中级注册安全工程师资格证书的人员,报名参加其他专业类别考试的(级别为“增报专业”),可免试公共科目,须在连续2个考试年度内通过应试科目。
河北省特别说明与注意事项
- 报名时间: 河北省的报名通常在每年6月至7月进行,具体时间请密切关注河北省人力资源和社会保障厅官网或河北省人事考试网发布的官方通知。
- 报名入口: 统一通过“中国人事考试网”(www.cpta.com.cn)进行网上报名和缴费。
- 资格审核: 河北省实行“告知承诺制”,即考生在报名时签署承诺书,承诺自己符合所有报考条件,并愿意承担不实承诺的责任,届时,考试机构会进行抽查或考后审核,一旦发现不符合条件,将取消考试成绩、证书注册,并记入诚信档案。
- 学历/学位验证: 在报名系统中,需要填写学历/学位信息,系统会自动进行在线核验,如果无法自动核验,需要上传相关证明材料。
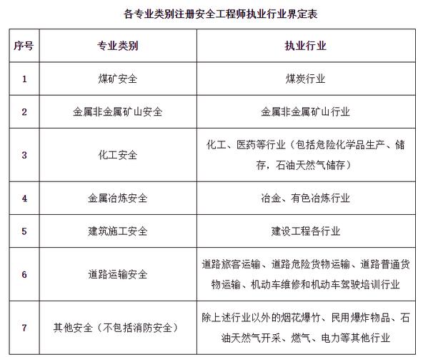
- 专业实务科目: 《安全生产专业实务》科目分为:煤矿安全、金属非金属矿山安全、化工安全、金属冶炼安全、建筑施工安全、道路运输安全、其他安全(不包括消防安全)7个专业,考生在报名时需根据自身工作领域选择其中一个专业。
如果您想报考河北省中级安全工程师,需要满足:
- 学历:大专及以上。
- 专业:安全相关专业或非安全相关专业。
- 工作年限:根据您的学历和专业,满足上表中对应的从事安全生产业务的年限要求。
建议: 最准确的信息来源永远是官方渠道,请务必在报名前,仔细阅读河北省人事考试网发布的当年度《关于做好XXXX年度注册安全工程师职业资格考试考务工作的通知》,以最新的官方文件为准。
