2025教师资格证报名条件全解析!学历、专业、年龄、健康…一文看懂你是否符合! 告别盲目备考!资深国考专家为你详解教师资格证报名门槛,小白必看!

(引言 - 抓住用户痛点,引发共鸣)
“我想考教师资格证,需要什么条件?”“我是非师范生能报吗?”“我的专业不对口,还有机会吗?”“年龄是不是有限制?”…… 每年教师资格证报名季,这些问题总是会在各大平台反复出现,教师资格证,作为教育行业的“准入证”,不仅是许多人心中的职业梦想,也被视为一份稳定且有意义的追求,但“万事开头难”,第一步便是清晰了解并确认自己是否符合报名条件。
别担心!作为深耕公务员考试及各类资格认证多年、熟悉各类政策常识的专家,今天我就为大家系统梳理2025年教师资格证报名的核心条件,助你精准定位,备考不跑偏!无论你是应届生、在职人员,还是“跨行”小白,看完这篇文章,你都能找到自己的答案。
- 结构清晰,内容详实,突出关键词)**
核心硬性条件:报名的“通行证”,缺一不可!
教师资格证报名并非遥不可及,但有几项基本条件是必须满足的,这些是官方审核的重点,也是你顺利报名的第一步。

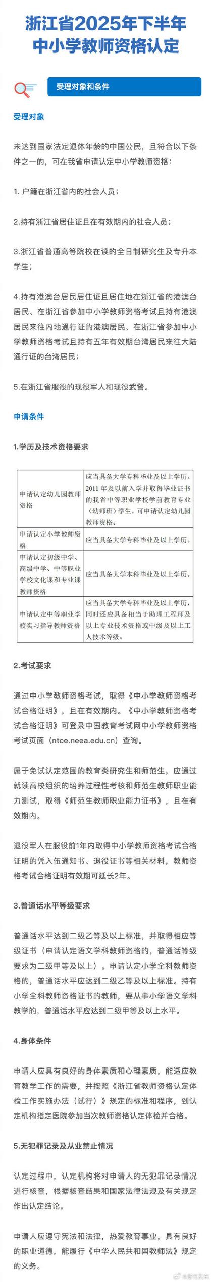
学历条件:你“够格”了吗?
学历是教师资格证报名的“敲门砖”,不同学段的教师资格证对学历的要求有所不同,以下是国家层面的一般规定(具体以当年各省公告为准,但大方向一致):
- 幼儿园教师资格: 应当具备大学专科毕业及以上学历。
- 小学教师资格: 应当具备大学专科毕业及以上学历。
- 初级中学教师资格: 应当具备大学本科毕业及以上学历。
- 高级中学教师资格和中等职业学校文化课、专业课教师资格: 应当具备大学本科毕业及以上学历。
- 中等职业学校实习指导教师资格: 应当具备中等职业学校毕业及以上学历,并应当具有相当助理工程师以上专业技术职务或者中级以上工人技术等级。
【专家解读】
- “学历” vs “学位”: 一般只要求学历,不要求学位,但部分省份或特定岗位可能会有额外要求,需关注当地公告。
- “在校生”能报吗? 普通高校三年级及以上的在校生,以及五年制高等职业学校四年级和普通中等职业学校三年级在校生,可凭学校出具的在学证明报考相应学段的教师资格,也就是说,在校生可以“提前”准备,但需确保能在认定前取得相应学历。
- “非全日制”学历可以吗? 国家承认的国民教育序列学历(如自考、成考、网教、开放大学等)都可以报考,只要在报名前取得相应学历证书即可。
专业条件:专业不对口,是不是就没戏了?
这是很多考生,尤其是非师范生最关心的问题!
- 政策导向: 教师资格证报名通常不限制专业,也就是说,无论你学的是什么专业,只要符合学历要求,都可以报考你所希望任教学科的教师资格证。
- 举例说明: 一位计算机专业的本科生,可以报考语文、数学、英语等任何学段的教师资格证(只要学历达标),一位汉语言文学专业的专科生,可以报考小学语文教师资格证。
【专家解读】

- “不限专业”的优势与挑战: 优势在于给了更多人进入教育行业的机会,挑战在于,如果你的专业与所报学科跨度较大,后续的笔试、面试,尤其是面试中的试讲环节,可能会面临更大的挑战,需要付出更多努力去弥补学科知识的不足。
- 教师招聘时的“专业限制”: 这里要特别注意,教师资格证报名不限制专业,但教师公开招聘(编制考试)时,很多地区和学校会限制报考者的专业或所学专业与报考学科相近相关,如果你有明确的任教学科偏好,建议尽量选择与自己专业相关的学科,这样在后续考编时选择面会更广。
年龄条件:多大年纪还能考?
- 官方规定: 教师资格证报名本身没有年龄上限,只要你符合学历、专业等条件,随时可以报考。
- 隐性限制: 虽然报名无上限,但教师招聘通常有年龄限制,一般要求在30周岁或35周岁以下(部分地区或岗位可适当放宽),建议有志于从事教师工作的考生,尽早考取教师资格证,为后续的招聘考试做好准备。
身体与心理条件:为人师表的基本要求
- 身体条件: 应当具有良好的身体素质和心理素质,无传染性疾病,无精神病史,能适应教育教学工作的需要,教师资格认定时需要提交《教师资格申请人员体格检查表》并经指定医院体检合格。
- 普通话水平: 语文教师和对外汉语教师一般要求二级甲等及以上,其他学科教师要求二级乙等及以上,部分少数民族地区使用民族语言授课的教师,普通话要求可能会有所不同。
【专家解读】
- 普通话证书: 普通话水平测试证书是教师资格认定的必备条件之一,建议尽早考取,以免影响后续认定流程,部分省份在报名时暂不要求,但认定时必须提供。
(补充说明 - 解答常见疑问,增加文章深度)
这些“特殊情况”,你需要知道!
除了上述核心条件,还有一些常见情况也需要考生特别注意:
在读研究生可以报考吗?
可以,研究生既可以报考幼儿园、小学、初中等学段,也可以报考高级中学学段(只要学历达标),但需注意,一旦取得某学段的教师资格证,即视为丧失原低学段教师资格(如取得高中教师资格,则不能再报考初中及以下)。
社会考生如何报名?
社会考生(非在校生)报名流程与在校生基本一致,通常通过“中小学教师资格考试网”进行网上报名、缴费,然后携带相关材料(身份证、学历证明、报名回执等)到指定地点进行现场审核(部分省份实行网上审核,具体以公告为准)。
被撤销教师资格的,还能再考吗?
曾因违反教师职业道德和敬业纪律而被撤销教师资格的,5年内不得报名参加考试;受到剥夺政治权利或因故意犯罪受到有期徒刑以上刑事处罚的,不得报名参加考试。
符合条件的港澳台居民如何报考?
港澳台居民在内地(大陆)申请中小学教师资格,需满足学历要求、普通话水平要求、身体条件和教育学、心理学等考试要求(部分省份可免试),具体可参考教育部及各省教育考试院发布的专门规定。
(总结与行动号召 - 强化价值,引导转化)
如何快速判断自己是否符合报名条件?
判断你是否符合教师资格证报名条件,可以问自己以下几个问题:
- 学历达标了吗? (对应学段的学历要求)
- 专业有限制吗? (报名不限制,但考编可能有限)
- 年龄超了吗? (报名无上限,考编有参考)
- 普通话二甲/二乙拿到了吗? (认定必备)
- 身体和心理状态适合当老师吗? (认定需体检)
如果以上核心问题你都得到了肯定的答案,那么恭喜你,你已经迈出了成为人民教师的第一步!
【专家温馨提示】
- 关注官方公告: 以上内容是基于国家层面政策的梳理,具体到2025年各省的教师资格证报名公告,可能会有细微差别,请务必密切关注本省教育考试院官网或中小学教师资格考试网发布的最新通知,以官方信息为准!
- 提前准备,赢在起点: 如果条件都符合,就可以开始着手准备笔试了,早规划、早复习,才能在激烈的竞争中脱颖而出!
教师资格证之路,从了解报名条件开始,希望这篇文章能为你拨开迷雾,指明方向,如果你觉得这篇文章对你有帮助,欢迎点赞、收藏、转发给更多有需要的朋友!也欢迎在评论区留言提问,我会尽力为大家解答。
祝各位考生备考顺利,早日拿到教师资格证,三尺讲台,圆你教师梦!
(SEO优化说明)
- 核心关键词: 教师资格证报名条件、2025教师资格证报名条件、教师资格证报名条件 学历、教师资格证报名条件 专业、教师资格证报名条件 年龄、非师范生可以考教师资格证吗、教师资格证报名条件 在校生。
- 长尾关键词: 教师资格证报名条件 2025年最新、教师资格证报名条件 社会考生、教师资格证报名条件 要求、教师资格证报名条件 专科、教师资格证报名条件 不限专业、教师资格证报名流程、教师资格证考试时间。
- 关键词布局: 标题、副标题、各级小标题、引言、正文重点段落、总结部分均有合理分布核心关键词和长尾关键词。
- 用户体验: 结构清晰,逻辑性强,采用问答式、解读式语言,易于阅读和理解,内容全面,覆盖了用户可能的疑问点。
- 原创性: 基于政策常识进行整合、解读和个性化创作,确保内容原创性和价值性。
- 引流潜力: 文章解决了用户的核心需求,具有收藏和转发价值,有助于提升在百度搜索引擎中的排名和流量。
