这是一个非常经典且有趣的问题,因为上海大学(上大)和同济大学都是上海乃至全国都非常优秀的大学,但它们的风格、优势学科和侧重点完全不同,选择哪个“更好”,完全取决于你的个人情况、专业兴趣和未来规划。

这是一个“工科特色鲜明、行业地位顶尖”与“综合性强、学科均衡、发展迅速”之间的选择。
下面我将从多个维度为你进行详细的对比分析,希望能帮助你做出最适合自己的决定。
核心结论速览
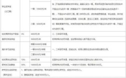
| 对比维度 | 同济大学 | 上海大学 | 一句话总结 |
|---|---|---|---|
| 学校层次 | 985工程、世界一流大学A类 | 211工程、世界一流学科建设高校 | 同济的牌子更硬,社会认可度(尤其在传统行业)更高 |
| 通信工程实力 | A- (全国前10%),传统强校,底蕴深厚,尤其在无线电通信、移动通信领域有很强实力。 | B+ (全国前20%),发展迅猛,尤其在光纤通信、光电集成、新型通信网络等前沿领域优势明显。 | 传统实力同济胜,前沿发展上大快 |
| 学校风格 | 严谨、扎实、精英化,学风踏实,有“工程师的摇篮”美誉。 | 开放、创新、国际化,发展速度快,充满活力,被誉为“上海亲儿子”。 | 同济像稳重的工程师,上大像快速迭代的产品经理 |
| 地理位置 | 主要校区在杨浦(靠近五角场商圈),部分学院在嘉定。 | 主要校区在宝山,部分学院在延长路(静安区)、嘉定。 | 地理位置各有优劣,需结合具体校区和专业 |
| 录取分数 | 显著高于上海大学,尤其在热门省份,分数差距较大。 | 性价比极高,以低于985的分数,获得211平台和不错的专业实力。 | 分数是硬门槛,决定你的选择范围 |
| 未来发展 | 行业资源深厚,尤其在建筑、汽车、土木等领域校友网络强大,进入顶尖国企、设计院、科研院所有优势。 | 国际化程度高,与上海产业结合紧密,尤其在集成电路、人工智能、新材料等新兴产业领域机会多。 | 同济走稳,上大求新 |
详细对比分析
学校声誉与平台 (牌子 vs. 潜力)
-
同济大学 (985):
- 优势:985的头衔是硬通货,无论是保研、考研、出国深造还是求职,都是一个极高的起点,它的声誉是几十年甚至上百年积累下来的,尤其在工科领域,素有“中国现代工程师的摇篮”之称,社会认可度极高。
- 劣势:近年来,在综合排名上,一些发展迅猛的大学(如上大)对其形成了挑战,但其工科底蕴和985的平台优势依然稳固。
-
上海大学 (211):
(图片来源网络,侵删)- 优势:作为上海市重点建设的大学,上大得到了上海市政府的大力支持,发展速度非常快,被称为“上海发展最快的大学之一”,它的综合排名常年位居全国前50名左右,211平台也足够优秀。
- 劣势:与顶尖985相比,品牌效应和历史的沉淀感稍弱,在部分传统行业或需要“查三代”背景的单位,可能985的牌子会更吃香。
如果你的分数够得上同济,从“平台”和“光环”的角度看,同济无疑是更好的选择,它为你提供了一个更高的起点和更广阔的校友资源。
通信工程专业实力 (传统强校 vs. 新锐力量)
这是你最关心的核心问题,两校的通信工程都源于深厚的工科基础,但路数不同。
-
同济大学:
- 学科评估:在教育部第四轮学科评估中,同济大学的“信息与通信工程”获评 A-,与电子科技大学、西安电子科技大学等传统强校并列,实力非常强劲。
- 研究方向:传统优势在于移动通信、无线通信、信号处理,其通信与信息系统是国家重点学科,与华为、中兴等头部企业有长期且深入的合作,如果你对5G/6G移动通信、物联网等方向感兴趣,同济的底蕴和行业资源会让你受益匪浅。
- 师资与资源:拥有国家重点实验室(如“嵌入式系统与服务计算”相关平台),师资力量雄厚,科研经费充足。
-
上海大学:
(图片来源网络,侵删)- 学科评估:评估结果为 B+,同样是一个非常优秀的成绩,位于全国前列。
- 研究方向:优势在于光纤通信与光网络、光电集成、新型通信网络(如卫星通信),上大在新材料、光电领域有很强的实力,这为其通信工程提供了独特的交叉学科优势,其通信与信息系统、电路与系统都是上海市重点学科。
- 发展速度:上大的通信工程发展非常快,科研活跃,尤其在面向未来的通信技术(如太赫兹通信、空天通信)上布局早,成果多。
- 如果你追求最顶尖的传统通信理论,希望在移动通信领域深耕,未来进入华为、中兴等通信巨头或相关科研院所,同济的传统优势会更明显。
- 如果你对新事物充满好奇,对光纤、光电、芯片等硬件层面的通信技术更感兴趣,或者看好未来通信网络的新架构,希望在一个更具活力和创新氛围的环境中成长,上海大学可能更适合你。
学习氛围与校园文化
- 同济大学:学风以严谨、踏实、务实著称,学生普遍比较低调,学习刻苦,动手能力强,校园文化相对传统,社团活动丰富但不会过于“花哨”,这种风格非常适合立志成为一名优秀工程师的学生。
- 上海大学:学风更加开放、自由、国际化,学生思想活跃,创新能力强,校园活动丰富多彩,充满了年轻人的朝气,上大鼓励学生跨学科交流,与产业界的联系非常紧密,有很多创业和实习机会。
喜欢稳扎稳打、做技术大牛,选同济;喜欢自由探索、拥抱变化、体验国际化氛围,选上大。
地理位置
- 同济大学(杨浦校区):位于上海市中心,靠近五角场商圈和复旦大学、财经大学等,生活便利,学术氛围浓厚,能感受到老上海的文化底蕴。
- 上海大学(宝山校区):位于上海市北翼,距离市中心稍远,但校园面积巨大,设施新,环境优美,交通方面,有地铁直达,通勤时间尚可,嘉定校区则位于上海国际汽车城,相关学院(如汽车学院)的学生可以接触到更多产业资源。
地理位置没有绝对的好坏,主要看个人偏好,喜欢都市繁华的可能会更喜欢同济,喜欢宽敞新校园和相对安静环境的可能会喜欢上大。
如何选择?给你几个决策建议
-
看分数,定范围:
- 如果你的高考分数稳稳超过同济大学的往年录取线,那么恭喜你,你可以优先考虑同济,985的平台和通信A-的实力,是绝大多数学生的首选。
- 如果你的分数在同济和上大之间,或者刚好够得上上大,那么上海大学是一个非常“香”的选择,你用远低于985的分数,进入了一个211平台,并且能学到非常前沿和扎实的通信技术,性价比极高。
-
看兴趣,定方向:
- 明确你想学通信的哪个方向? 是软件层面的信号处理、网络协议,还是硬件层面的射频、天线、光模块?去两所学校官网查看通信学院的师资介绍和实验室研究方向,看看哪个更吸引你,这是最核心的依据。
-
看规划,定未来:
- 想读研/深造:同济的平台在保研、考研(尤其考本校)和申请国外名校时优势明显。
- 想直接就业:两者就业都很好,同济在传统通信、汽车电子、建筑智能化等领域有优势;上大在集成电路、人工智能、互联网、新材料等新兴领域与上海产业结合更紧密,机会更多,看你未来想进入哪个行业。
-
追求顶尖平台、传统工科底蕴、稳定扎实的学习氛围,并且分数足够,毫不犹豫地选择同济大学,它的A-评级和985光环是你未来发展的强大助推器。
-
追求高性价比、前沿交叉学科、创新活力和国际化视野,或者分数略有不足,上海大学是极佳的选择,它的通信工程发展迅猛,尤其在光电和光纤领域独树一帜,能让你在未来的科技浪潮中占据先机。
强烈建议你去两所大学的官网、贴吧、B站等平台,找找在读的学长学姐聊一聊,听听他们最真实的体验,这会是帮助你做决定的最宝贵信息,祝你金榜题名,进入心仪的大学!
