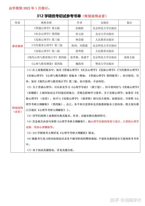
这是一个每年考研学子都非常关心的问题,但答案其实很明确:没有任何一个机构或老师能100%准确预测312心理学统考的真题。

我们可以换个角度来看这个问题:“谁的预测班更值得上?” 或者 “谁的预测更贴近考试趋势,能提供更有价值的复习指导?”
下面我将从几个方面为你详细分析,并给出建议,帮助你做出选择。
为什么“预测”本身就不可能100%准确?
- 统考的保密性极强:312心理学是全国统考,由教育部考试中心统一命题,从命题组、审题组到最终的试卷保管,都有极其严格的保密流程,任何个人或机构都无法提前获取真题信息。
- 考察的是综合能力:312考试越来越注重对心理学基本概念、理论、研究方法和应用的综合理解与运用,而不是简单的知识点记忆,预测某个“冷门”考点,远不如帮助你构建完整的知识体系来得重要。
- 反押题趋势:为了避免培训机构押题,命题组每年都会有意识地避开往年“热门”的预测点,考察一些基础但容易被忽略的知识。
主流预测/冲刺班的特点与优势分析
虽然无法100%预测,但各大机构凭借多年的教学经验和对历年真题的深入研究,其“预测”班的价值在于“划重点、串知识、讲方法、给信心”,以下是市面上主流机构的优劣势对比:
勤思教育
- 特点:深耕心理学考研多年,是312统考领域的“老大哥”之一,资料体系非常完整,课程安排系统。
- 预测班优势:
- 体系性强:他们的冲刺/预测课程不是简单地罗列考点,而是将整个心理学的知识体系进行高屋建瓴的梳理和串联,帮你建立“心理地图”。
- 重点突出:根据历年考频和最新研究动态,明确指出哪些是“必背核心”,哪些是“可能考察”,哪些是“了解即可”,帮你高效利用最后的时间。
- 模拟题质量高:勤思的模拟卷在难度、题型和风格上都非常贴近真题,是后期检验复习效果的重要工具。
- 适合人群:基础比较扎实,希望在最后阶段进行系统性梳理和拔高的同学。
文都教育
- 特点:考研培训界的巨头,资源丰富,名师效应明显(如王海军老师)。
- 预测班优势:
- 名师效应:名师的冲刺课程往往激情澎湃,能极大地调动你的学习积极性,提供强大的精神支持。
- 应试技巧强:非常注重答题技巧和“得分点”的讲解,教你如何在考场上规范、高效地组织语言,拿到更多步骤分。
- 信息渠道广:作为大机构,能获取和整合更多行业信息和考生反馈。
- 适合人群:需要名师激励、应试技巧有待提升,或者希望感受“大课”氛围的同学。
简快心理学
- 特点:以“逻辑图”、“框架图”等可视化教学著称,在帮助理解和记忆方面有独到之处。
- 预测班优势:
- 框架清晰:他们的预测课会以逻辑框架的形式,将散乱的知识点串联起来,让你一目了然,特别适合对知识体系还比较混乱的同学。
- 记忆方法独特:会提供一些巧妙的记忆口诀或方法,帮助你在短时间内记住一些枯燥的知识点。
- 社群氛围好:学习社群比较活跃,同学之间可以互相督促、分享资料。
- 适合人群:擅长图像化思维,喜欢逻辑框架,或者在记忆方面有困难的同学。
其他机构(如Lucky心理学、心火心理学等)
- 特点:这些机构通常更侧重于资料(如Lucky的背诵手册)和社群服务,其预测班可能作为课程包的一部分。
- 预测班优势:
- 性价比高:如果已经购买了其全程班或资料,预测班通常是附赠的,性价比很高。
- 资料整合好:会将预测的重点内容整合进其核心背诵资料中,方便你直接背诵。
- 适合人群:已经跟随该机构学习全程,或者主要依赖其核心资料进行备考的同学。
如何选择?给你的最终建议
选择哪个机构的预测班,关键不在于“谁的预测准”,而在于“哪个最能解决你当前最迫切的问题”。

问自己三个问题:
-
我的基础怎么样?
- 基础好,体系完整:主要求拔高和查漏补缺,可以选择勤思,进行深度的知识串联和高质量的模拟。
- 基础一般,知识混乱:主要求梳理框架和建立体系,可以选择简快,用他们的逻辑图帮你把书读薄。
-
我目前最缺什么?
- 缺方法、缺技巧:答题不知道如何下手,写了很多但得分不高,可以选择文都,学习应试技巧和答题规范。
- 缺动力、缺氛围:到了冲刺期感到焦虑、迷茫,需要有人打气,可以选择有名师或社群氛围好的机构(如文都、简快),获取精神支持。
-
我的预算和时间?
(图片来源网络,侵删)- 预算有限:可以考虑已经跟过的机构的附赠课程,或者寻找一些性价比高的课程。
- 时间紧张:选择课程精炼、直击重点的,避免陷入“听课焦虑”,一定要留出时间自己消化和模拟。
比“预测”更重要的是什么?(核心建议)
老师的“预测”只是辅助,你自己的“预测”才是王道。
- 回归真题,研究规律:把近10-15年的312真题拿出来,至少做3遍,第一遍模拟考试,第二遍分析错题,第三遍总结每个章节的考频、题型和命题角度,你自己总结出的重点,比任何老师的预测都更可靠。
- 抓住“不变”的核心:每年都会考的普心、发心、教育心、统计、测量这些核心章节,永远是复习的重中之重,预测班可能会押中一个3分的选择题,但如果你因为押题而忽略了统计大题的20分,那就得不偿失了。
- 构建你自己的知识体系:用思维导图等方式,把整个心理学的知识网络画出来,这样,无论考到哪个知识点,你都能迅速定位它在体系中的位置,并调出相关的知识点来回答。
- 高质量模拟,掐时间做题:考前至少进行3-5次全真模拟,严格按照3小时时间,这不仅能帮你分配时间,还能锻炼你的心态和抗压能力。
- 如果追求系统性和深度,选勤思。
- 如果追求应试技巧和名师激励,选文都。
- 如果追求框架梳理和记忆方法,选简快。
- 如果追求性价比和资料整合,可以考虑Lucky/心火等。
但最终,选择哪个机构只是“术”,而回归真题、构建体系、踏实背诵才是“道”,祝你备考顺利,成功上岸!
