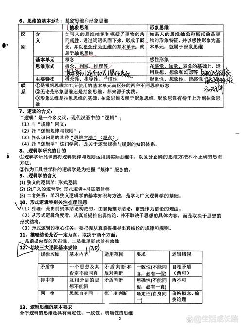
逻辑与思维是人类认识世界、改造世界的重要工具,二者相互依存、相互促进,共同构成了人类理性认知的核心框架,逻辑为思维提供了规范化的结构和规则,确保思维的连贯性、一致性和有效性;而思维则是逻辑的实践载体,通过具体的思想活动将抽象的逻辑规则转化为解决问题的能力,在学术研究、日常生活及社会发展中,逻辑与思维的深度融合不仅能够提升个体的认知水平,更能推动整个社会的理性化进程。

逻辑与思维的内在联系
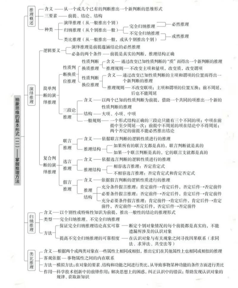
逻辑是思维的“语法”,它研究思维的形式结构、基本规律以及推理的有效性,从传统形式逻辑到现代数理逻辑,逻辑学的发展为人类提供了分析问题、构建论证的系统工具,三段论推理通过大前提、小前提和结论的有机结合,确保了从一般到特殊的思维过程不偏离轨道;而命题逻辑中的“与、或、非”等联结词,则为复杂思维的表达提供了精确的语言基础,思维则是逻辑的“血肉”,它通过概念、判断、推理等环节,将逻辑规则应用于具体情境,在科学研究中,研究者需要运用归纳逻辑从实验数据中提炼假设,再通过演绎逻辑验证假设的普适性,这一过程正是逻辑与思维协同作用的典型体现。
逻辑与思维在不同领域的应用
在学术领域,逻辑与思维的能力直接决定了研究的深度与广度,以哲学为例,康德的“纯粹理性批判”通过逻辑分析构建了认识论的体系,揭示了人类知识的可能性与边界;在数学中,公理化方法依赖逻辑的严密性,从少数不证自明的公理出发,推导出整个数学大厦的宏伟结构,在日常生活中,逻辑思维同样不可或缺,在规划旅行路线时,我们需要运用选言推理选择交通方式,通过假言推理预测各路段的时间成本;在解决家庭矛盾时,辩证逻辑则能帮助我们从多角度分析问题,避免非此即彼的片面认知。
逻辑与思维的培养路径
提升逻辑与思维能力需要系统性的训练与实践,掌握逻辑学的基础知识是前提,包括概念的定义与划分、判断的类型与关系、推理的形式与规则等,通过写作与辩论强化思维的条理性,例如在议论文写作中,严格遵守论点、论据、论证的逻辑结构,能够有效避免思维混乱,跨学科学习也有助于拓展思维的广度,例如学习编程能够培养算法思维,接触艺术则能激发形象思维与逻辑思维的融合,在实践中有意识地运用逻辑工具解决问题,例如通过SWOT分析法评估决策的利弊,或用思维导图梳理复杂问题的逻辑脉络。
逻辑与思维的局限性
尽管逻辑与思维在认知过程中具有重要作用,但二者也存在一定的局限性,逻辑的严密性依赖于前提的真实性,如果前提本身存在谬误,那么即使推理过程符合逻辑规则,结论也可能是错误的。“所有金属都是导电的,铜是金属,因此铜是导电的”这一推理看似正确,但如果前提“所有金属都是导电的”被替换为“所有金属都是液体”,结论便与事实相悖,思维的主观性可能导致逻辑的误用,例如在情感驱动下,人们容易陷入“确认偏误”,即只支持符合自身观点的逻辑论证,而忽视相反的证据,面对复杂系统问题时,线性逻辑往往难以解释非线性现象,例如在经济学中,供需关系的平衡不仅受逻辑规则支配,还受到心理预期、政策干预等多种动态因素的影响。

逻辑与思维的协同发展
随着人工智能与大数据技术的发展,逻辑与思维的协同发展呈现出新的趋势,机器学习算法通过模拟人类的逻辑推理过程,在数据分析、模式识别等领域展现出强大能力;人类的直觉思维、创造性思维等非逻辑能力仍是机器难以替代的,人机协作或将成为逻辑与思维发展的重要方向,例如利用逻辑工具辅助人类进行海量信息的筛选与整合,同时通过人类的创造性思维赋予逻辑应用以灵活性与适应性。
逻辑与思维的社会价值
在宏观层面,逻辑与思维的普及程度直接影响社会的理性化水平,在公共政策的制定中,逻辑论证的严谨性能够确保政策的科学性与公正性;在法律实践中,证据链的逻辑完整性则是司法公正的重要保障,逻辑与思维的教育还能够提升公民的媒介素养,帮助人们在信息爆炸的时代辨别虚假信息,避免被情绪化言论误导,从长远来看,一个社会的逻辑思维能力越强,其创新活力与抗风险能力也越突出,这既是国家软实力的体现,也是文明进步的重要标志。
逻辑与思维是人类理性认知的双翼,二者缺一不可,逻辑为思维提供了骨架,确保了思维的规范性与有效性;思维则为逻辑注入了活力,使其能够适应复杂多变的现实世界,无论是个人成长还是社会发展,都离不开逻辑与思维的协同作用,通过系统学习逻辑知识、在实践中强化思维训练,并正视二者存在的局限性,我们才能更好地运用这一认知工具,应对未来的挑战与机遇。
相关问答FAQs
问题1:如何判断一个论证是否符合逻辑?
解答:判断一个论证是否符合逻辑,需要从三个方面入手:一是检查推理形式是否有效,例如三段论的中项是否周延,假言推理的前件与后件是否存在逻辑关联;二是验证前提的真实性,即论据是否与事实相符;三是评估论证的连贯性,即论点与论据之间是否存在矛盾或跳跃。“如果下雨,地会湿;地湿了,所以下雨了”这一论证虽然推理形式正确,但犯了“肯定后件”的逻辑错误,因为地湿也可能是其他原因(如洒水车)导致的。

问题2:逻辑思维与创造性思维是否矛盾?
解答:逻辑思维与创造性思维并非矛盾,而是相辅相成的关系,逻辑思维为创造性思维提供了基础框架,例如通过逻辑分析明确问题的边界与条件,避免创意脱离实际;而创造性思维则能够突破逻辑的固有模式,提出新颖的解决方案,爱因斯坦提出相对论时,既依赖于经典物理学的逻辑基础,又通过想象“追光”思想实验突破了牛顿力学的绝对时空观,实现了逻辑与创新的完美结合,培养思维时应兼顾逻辑训练与创造性启发,二者结合才能产生更具价值的成果。
