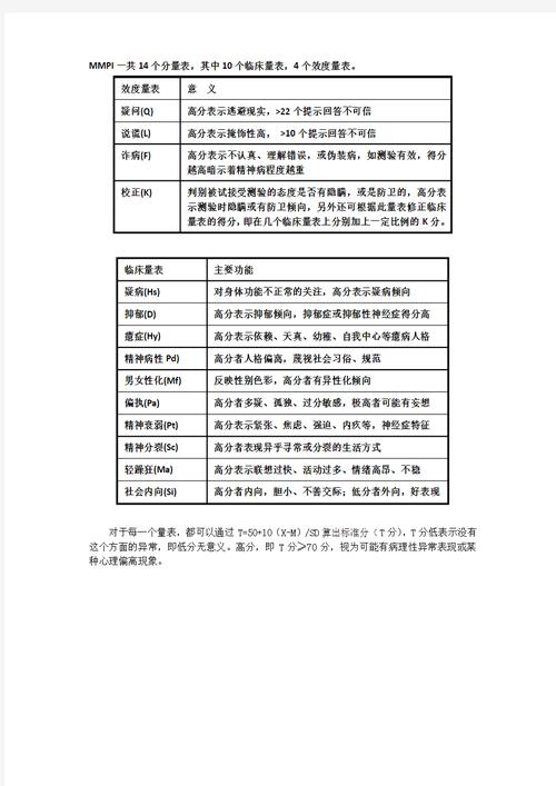
明尼苏达多相人格测验(MMPI)作为全球应用最广泛、影响力最大的人格评估工具之一,其量表结构复杂且科学严谨,在MMPI的原始量表中,Q量表(又称“疑问量表”或“无法回答量表”)是一个独特且不可或缺的部分,主要用于评估被试在测试过程中的作答态度和问卷完成质量,而非直接反映人格特质,以下从Q量表的定义、功能、计分方式、临床意义及与其他量表的关系等方面展开详细说明。

Q量表的定义与基本定位
Q量表是MMPI测验中的第一个量表,位于问卷的开头部分,由被试在测试中无法回答、未作答或不确定的题目数量构成,MMPI原始版本包含566个题目(修订版如MMPI-2包含567题,MMPI-2-RF含338题),被试需对每个题目做出“是”“否”或“不确定”的回答,若被试对某题目选择“无法回答”或因故跳过,该题即被计入Q量表统计,从本质上看,Q量表并非测量人格维度的“内容量表”,而是评估“作答效度”的“效度量表”之一,其核心作用是判断测验结果的可靠性和有效性。
Q量表的核心功能与作用
Q量表的功能可概括为“作答态度的晴雨表”,主要通过统计无法回答的题目数量,反映被试在测试中的投入程度、合作意愿及可能的应对策略,具体而言,其作用体现在以下三方面:
识别作答疏漏与随机作答
当被试因注意力不集中、疲劳、不耐烦或对测试目的的抵触情绪而大量跳过题目时,Q量表分数会显著升高,被试可能因测试时间过长而随机选择“无法回答”,或因文化程度低、理解能力不足而放弃部分题目,Q量表高分可作为“无效测验”的警示信号,提示结果需谨慎解读,相反,若Q量表分数极低(如接近0),则表明被试认真完成了所有题目,结果可信度较高。
区分“无法回答”的性质
Q量表需结合具体情境分析“无法回答”的原因,部分题目可能因表述模糊、涉及敏感内容(如性、宗教、政治等)被被试刻意回避,此时Q量表升高可能反映防御心理;而少数题目因被试缺乏相关知识(如专业术语)或临时分心导致无法回答,则属于偶然因素,临床实践中,需结合被试的背景信息(年龄、教育水平、文化背景等)综合判断,避免将合理的“无法回答”误判为作答不合作。

为其他量表效度提供佐证
Q量表是MMPI效度评估体系的重要组成部分,若Q量表分数过高(通常超过原始分10分,或T分超过70分),可能提示整个测验结果无效,因为大量未作答题目会扭曲其他量表的计分(如缺失题目可能被默认为“否”或“是”,导致量表分数失真),需重新测试或结合其他效度量表(如L量表“说谎量表”、F量表“效度量表”、K量表“校正量表”)共同评估作答真实性。
Q量表的计分与解释标准
Q量表的计分方式相对简单:直接统计被试标记为“无法回答”的题目总数,得到原始分(Q原始分),为便于跨群体比较,原始分需转换为T分(标准分),转换公式基于MMPI常模数据制定,不同版本MMPI的Q量表临界值略有差异,以下以MMPI-2为例说明:
计分步骤
- 原始分统计:逐一检查答卷,标记所有“无法回答”的题目编号,计数得到Q原始分。
- T分转换:根据常模表(按年龄、性别、教育水平分层),将Q原始分转换为T分(平均数为50,标准差为10)。
解释标准(MMPI-2)
| Q量表T分范围 | 作答质量评估 | 临床建议 |
|---|---|---|
| ≤50分 | 作答认真,结果可靠 | 可放心分析其他量表结果 |
| 51-70分 | 轻微作答疏漏,需谨慎 | 检查未作答题目分布,结合其他效度量表综合判断 |
| 71-90分 | 中度作答不合作,结果可能无效 | 建议重新测试或询问被试原因,排除干扰因素 |
| ≥91分 | 严重作答问题,结果无效 | 测验数据不可用,需暂停评估并改善作答态度 |
特殊情况处理数量影响MMPI-2共567题,若Q原始分超过10题(约占总题目的1.8%),通常提示作答质量较差;而MMPI-2-RF(简版)因题目较少,Q原始分临界值可适当降低(如超过5题需警惕)。 内容分析:若未作答题目集中在某一类内容量表(如“精神分裂症”或“抑郁”相关题目),可能反映被试对该领域的刻意回避,需结合F量表(高F分提示夸大症状)进一步验证。
Q量表与其他效量表的协同作用
Q量表并非孤立存在,而是与MMPI的其他效度量表(L、F、K)共同构成“效度检测网络”,从不同角度评估测验结果的可靠性,四者的协同关系如下表所示:
| 效度量表 | 测量重点 | 与Q量表的关系 |
|---|---|---|
| Q量表(疑问量表) | 作答疏漏与不确定性 | 直接反映题目完成质量,高分提示数据缺失 |
| L量表(说谎量表) | 社会期望性回答(刻意展现正面形象) | L量表高分可能伴随Q量表升高(被试因回避敏感题目而跳答) |
| F量表(效度量表) | 随机作答或夸大症状 | F量表与Q量表双高,提示被试可能随机跳答题目以伪装症状 |
| K量表(校正量表) | 防御性回答(掩饰负面特质) | K量表高分时,若Q量表正常,说明被试虽防御但认真作答;若Q量表升高,可能反映防御下的回避行为 |
当被试因试图伪装精神疾病而随机选择答案并大量跳答敏感题目时,可能出现“Q量表高+F量表高”的组合,提示结果明显无效;而若被试因文化程度低导致部分题目无法理解,可能出现“Q量表高+其他效度量表正常”的情况,此时需通过解释题目或调整测试方式改善作答。

Q量表的局限性与注意事项
尽管Q量表在效度评估中具有重要价值,但其应用也存在局限性:
- 常模依赖性:不同年龄、文化群体的被试对“无法回答”的耐受度不同(如老年人可能因视力问题跳答更多题目),需结合常模背景解释,避免误判。
- 情境敏感性:测试环境(如嘈杂、时间压力)可能临时导致Q量表升高,需在标准化环境下施测以减少干扰。
- 伪装识别的局限性:高智商或精心伪装的被试可能通过“少量跳答+矛盾选择”掩盖真实意图,此时需结合访谈行为观察(如作答速度、情绪反应)综合判断。
Q量表作为MMPI效度评估的“第一道防线”,通过统计无法回答的题目数量,直接反映被试的作答态度和问卷完成质量,其高分提示可能存在作答疏漏、随机回答或刻意回避,需结合其他效度量表和背景信息综合判断;而低分则表明测验结果具有较高的可靠性,在实际应用中,心理评估者需充分认识Q量表的定位(效度量表而非人格量表),避免将其直接用于人格特质解释,同时结合常模、情境及多效度指标交叉验证,以确保MMPI结果的科学性和临床价值。
相关问答FAQs
Q1:Q量表分数高是否一定说明被试在撒谎或伪装?
A:不一定,Q量表分数升高仅提示作答过程中存在无法回答的题目,需结合具体情境分析,被试因文化程度低、题目表述晦涩或测试环境干扰(如疲劳、焦虑)导致跳答,属于合理原因;若被试因刻意回避敏感内容(如精神疾病症状)而大量跳答,则可能反映伪装倾向,此时需结合其他效度量表(如F量表是否高分、L量表是否异常)及访谈结果综合判断,不能仅凭Q量表高分断定被试撒谎。
Q2:如果Q量表分数超过临界值,是否需要立即重新测试?
A:不一定,若Q量表分数略高于临界值(如MMPI-2的T分71-80分),可先尝试分析未作答题目的分布:若集中在少数题目(如10题以内且分散在不同量表),可询问被试具体原因(如“是否对某些题目不理解?”),必要时通过解释题目或调整测试方式(如延长测试时间、降低环境干扰)后继续测试;若Q量表分数显著升高(如T分≥90分)或未作答题目高度集中(如集中在某一类症状题目),则建议暂停测试,与被试沟通作答态度,待其认真配合后重新施测,以确保结果有效性。
