2025年广西一级建造师报名条件根据国家相关规定及广西考区具体要求执行,主要分为报考级别、学历、工作年限及专业要求等方面,具体内容如下:

报考级别及对应条件
2025年广西一级建造师考试报考级别分为“考全科”“免二科”“增报专业”三类,不同级别对报考者的要求有所不同:
(一)考全科(报考全部4个科目)
凡遵守国家法律、法规,具备下列条件之一者,可以报名参加一级建造师执业资格考试:
- 学历与专业要求:取得工程类或工程经济类专业学历。
- 工作年限要求:
- 学历为大专学历的,需从事建设工程项目施工管理工作满4年;
- 学历为大学本科学历的,需从事建设工程项目施工管理工作满3年;
- 学历为双学士学位或研究生班毕业的,需从事建设工程项目施工管理工作满2年;
- 学历为硕士学位的,需从事建设工程项目施工管理工作满1年;
- 学历为博士学位的,从事建设工程项目施工管理工作无年限要求。
(二)免二科(符合条件者可免试《建设工程经济》和《建设工程项目管理》科目)
符合“考全科”报名条件,并于2003年12月31日前取得建设部颁发的《建筑业企业一级项目经理资质证书》,且符合下列条件之一者,可免试部分科目:
- 受聘担任工程或工程经济类高级专业技术职务;
- 具有工程类或工程经济类大专以上学历并从事建设工程项目施工管理工作满20年。
(三)增报专业(已取得一级建造师资格证书者可增报专业)
已取得一级建造师资格证书的人员,可根据实际工作需要,选择《专业工程管理与实务》科目的其他专业进行报考,报考级别为“增报专业”,增报专业考试合格后,核发相应专业合格证明,该证明作为注册时增加执业专业类别的依据。

工作年限计算说明
- 工作年限:指从事建设工程项目施工管理工作的总年限,截止日期为2025年12月31日。
- 工作年限证明:报考者需提供单位开具的工作年限证明,需包含工作单位、工作年限、从事岗位等信息,并加盖单位公章。
- 专业工作年限:指工程类或工程经济类专业相关工作年限,需与学历要求对应。
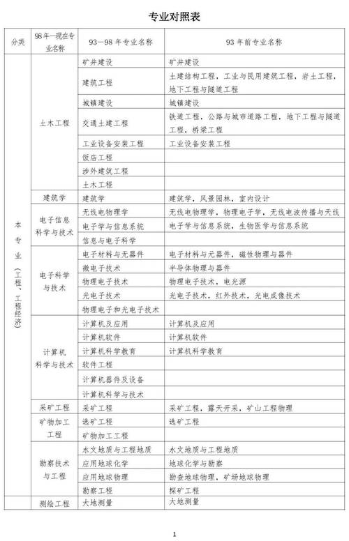
专业对照要求
工程类及工程经济类专业参照教育部《普通高等学校本科专业目录》《普通高等学校高职高专专业参考目录》等规定,涵盖土木工程、建筑学、电子信息科技、机械工程、管理学等36个类专业,具体可参考广西人事考试网发布的专业对照表。
报名流程及注意事项
- 报名时间:2025年广西一级建造师报名时间为6月中旬至7月初,具体时间以广西人事考试网公告为准。
- 报名方式:采用网上报名、网上缴费的方式,报考人员需登录广西人事考试网填写个人信息并上传相关材料。
- 材料要求:需提供身份证、学历证书、工作年限证明、报名表等材料,部分考生可能需要提供社保证明或劳动合同等辅助材料。
- 资格审核:报名后需进行资格审核,审核方式包括在线审核和现场审核,具体要求以当地通知为准。
常见问题说明
-
非全日制学历能否报考?
非全日制学历(如自考、成考、网教等)只要是国家承认的学历,并符合专业和工作年限要求,均可报考,工作年限可累加计算,需提供相应的学习或工作证明。 -
工作年限证明如何开具?
工作年限证明需由所在单位出具,说明报考人员在该单位从事建设工程项目施工管理工作的起止时间及工作年限,并加盖单位公章,若在不同单位工作,需分别开具证明。
相关问答FAQs
问题1:2025年广西一建报名对社保有要求吗?
解答:2025年广西一建报名未明确要求必须提供社保,但资格审核时可能会通过社保记录核实工作年限的真实性,若工作年限证明与社保记录不一致,可能需要补充其他材料,建议考生提前准备相关证明材料。

问题2:取得二级建造师证书后能否直接报考一级建造师?
解答:不能,一级建造师报名条件与是否取得二级建造师证书无关,主要看学历、专业及工作年限是否符合要求,若满足“考全科”或“免二科”的条件,可直接报名参加一级建造师考试。
