“幼师面试报名”通常包含两个层面:一是参加招聘考试的资格审核/报名阶段,二是通过笔试后进入的面试环节,这两个阶段需要准备的材料和条件有所不同。

下面我将为您详细拆解,并提供一个清晰的清单。
第一部分:报名资格条件 (硬性要求)
这是您在投递简历、参加资格审核或网上报名时,必须满足的基本条件,通常包括以下几点:
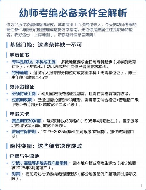
学历与专业要求 (核心)
- 学历: 大专及以上学历是基本门槛,很多公立幼儿园或优秀的民办幼儿园,尤其是发达地区,会要求全日制本科及以上学历。
- 专业: 通常要求学前教育、幼儿教育、艺术教育(音乐、美术方向)等相关专业,如果是非科班出身,可能会要求有相关的教师资格证和丰富的实践经验。
- 注意: 具体要求以当地教育局或幼儿园发布的招聘公告为准。
资格证书 (必备)

- 教师资格证: 这是最重要的证书!您必须持有与报考岗位相符的幼儿园教师资格证,如果您是在校生,有些地区允许凭《中小学教师资格考试合格证明》报名,但必须在入职前取得证书。
- 普通话等级证书: 幼师岗位要求二级甲等及以上普通话水平证书,这是与幼儿清晰、标准沟通的基础。
年龄要求
- 通常要求在30周岁或35周岁以下,对于特别优秀的硕士、博士毕业生或有丰富经验的骨干教师,年龄要求可能会放宽。
身体条件
- 要求身体健康,无传染性疾病,能胜任幼师工作,部分招聘单位可能会要求提供近期体检报告。
其他加分项 (非必需,但能极大提升竞争力)
- 英语等级证书: 如CET-4/6,尤其对于双语幼儿园或国际幼儿园。
- 计算机等级证书: 如全国计算机等级考试二级证书。
- 艺术特长证书: 如钢琴、舞蹈、声乐、美术等考级证书。
- 荣誉奖项: 如奖学金、优秀学生干部、优秀毕业生等。
第二部分:面试环节所需材料与准备 (软实力展示)
通过资格审核后,您会进入面试环节,这个环节更侧重于考察您的专业素养和实际能力,需要准备的材料和技能如下:

A. 需要提交或携带的材料清单
- 《报名登记表》或个人简历: 按要求填写,突出与幼师岗位相关的经验和技能。
- 身份证原件及复印件。
- 学历、学位证书原件及复印件。
- 教师资格证原件及复印件。
- 普通话等级证书原件及复印件。
- 相关资格证书原件及复印件 (如英语四六级、艺术考级证书等)。
- 获奖证书、荣誉证书原件及复印件。
- 在校成绩单 (应届毕业生)。
- 近期免冠证件照 (1寸或2寸,按公告要求)。
- 个人作品集/才艺展示视频 (可选但强烈推荐):
- 可以整理成PDF或电子相册,包含您的绘画、手工作品、活动设计方案等。
- 提前录制一段展示您弹唱、舞蹈、讲故事的视频,在面试时可以主动提出展示。
B. 面试内容与准备
幼师面试通常采用“试讲 + 技能展示 + 结构化问答”的形式。
试讲 / 微课 (10-15分钟)
- 随机抽取一个主题(如语言、艺术、科学、健康、社会五大领域),进行模拟教学。
- 准备:
- 熟悉教材: 了解幼儿园主流教材(如《幼儿园指导纲要》、《3-6岁儿童学习与发展指南》)。
- 设计教案: 准备1-2个不同领域的完整教案,包含活动目标、准备、过程和延伸。
- 模拟演练: 自己对着镜子或找朋友练习,控制好时间,语言要生动、有童趣。
- 教具准备: 可以自己制作一些简单、美观的教具,展示您的动手能力。
技能展示 (自备或现场抽取)
- 弹唱: 通常要求现场弹唱一首儿童歌曲,要求弹奏流畅、演唱准确、有感染力。
- 舞蹈: 准备一支1-2分钟的儿童舞蹈,展现您的肢体表现力和节奏感。
- 绘画/手工: 可能是现场命题绘画(如“我的幼儿园”),或者利用废旧材料制作手工作品。
- 讲故事: 准备一个适合幼儿的绘本故事,注意语气、语调和表情的运用,能吸引“小听众”。
结构化问答 / 自我介绍 (5-10分钟)
- 目的: 考察您的职业认知、沟通能力、应急处理能力和个人特质。
- 常见问题类型:
- 职业认知类: “你为什么想当一名幼师?” “你认为优秀的幼师应该具备哪些素质?”
- 应急应变类: “两个小朋友在抢玩具,哭个不停,你怎么办?” “上课时有孩子突然呕吐,你如何处理?”
- 人际关系类: “有家长投诉你,说你偏心,你怎么办?” “如何与配班老师合作?”
- 自我介绍类: 准备一个1-2分钟的自我介绍,突出自己的爱心、耐心、责任心和专业特长。
总结清单
| 阶段 | 类别 | |
|---|---|---|
| 报名资格 | 硬性条件 | 学历(大专/本科)、专业(学前教育等)、教师资格证、普通话证(二甲)、年龄、健康证明 |
| 加分项 | 英语/计算机证书、艺术特长证书、获奖经历 | |
| 面试环节 | 材料准备 | 身份证、学历学位证、教师资格证、各类证书原件复印件、简历、照片、作品集/才艺视频 |
| 技能准备 | 试讲:熟悉教材,设计教案,准备教具 弹唱:练习儿童歌曲 舞蹈:准备儿童舞蹈 绘画/手工:练习基本功 讲故事:练习声情并茂 |
|
| 问答准备 | 结构化问答:准备职业认知、应急应变、人际关系类问题的回答思路 自我介绍:突出爱心、耐心和专业特长 |
最后的小建议:
- 密切关注公告: 所有信息以您要报考的当地教育局或幼儿园发布的官方招聘公告为准,这是最权威的依据。
- 提前准备: 不要临时抱佛脚,尤其是弹唱、舞蹈等技能,需要长期练习。
- 展现真诚: 面试时,除了专业能力,更要展现出您对孩子的爱心、耐心和对幼教事业的热情。
祝您面试顺利,成功成为一名光荣的幼儿教师!
