上海一级结构工程师报名条件是从事结构工程领域专业技术人员的重要准入标准,其设置旨在确保从业人员具备扎实的理论基础、丰富的实践经验和良好的职业素养,根据国家相关考试管理规定及上海市的具体要求,报名条件主要从学历、工作年限、专业背景等方面进行明确,具体内容如下:

基本报名条件
凡遵守中华人民共和国宪法、法律、法规,具备良好的职业道德和敬业精神,并具备以下条件之一者,可申请参加一级注册结构工程师基础考试:
- 学历与专业要求:取得结构工程、建筑工程等专业或其他工科专业大学本科及以上学历或学位。
- 工作年限要求:对于不同学历背景的考生,需满足相应的工作年限:
- 取得工学硕士及以上学历或学位,从事结构工程设计工作满1年;
- 取得工学学士或本科学历,从事结构工程设计工作满1年;
- 取得其他工科专业本科及以上学历或学位,从事结构工程设计工作满1年。
报考基础考试与专业考试的条件区分
一级结构工程师考试分为基础考试和专业考试两部分,考生需先通过基础考试,方可报名参加专业考试,专业考试的报名条件更为严格,要求考生具备更丰富的实践经验:
- 基础考试合格后报考专业考试的条件:
- 取得本专业(结构工程、建筑工程等)博士学位,并从事结构工程设计工作满2年;
- 取得本专业硕士学位,并从事结构工程设计工作满3年;
- 取得本专业大学本科学历,并从事结构工程设计工作满4年;
- 取得其他工科专业大学本科及以上学历或学位,并从事从事结构工程设计工作满5年。
- 免考基础考试的条件:符合下列条件之一者,可免考基础考试,直接参加专业考试:
- 1970年(含)以前取得本专业大学本科学历,并从事结构工程设计工作满15年;
- 1970年(含)以前取得相近专业大学本科学历,并从事结构工程设计工作满20年。
专业工作年限的计算与认定
报名条件中提到的“从事结构工程设计工作”年限,是指考生取得规定学历后,在工程设计单位、科研院所、施工单位等相关单位中,从事结构工程设计、技术研发、项目管理等工作的累计年限,工作年限需由所在单位出具证明,并经上海市相关考试管理机构审核确认,工作年限计算截止日期一般为考试年度的12月31日。
报名材料与审核流程
考生在报名时需提交以下材料:

- 身份证明:有效居民身份证原件及复印件;
- 学历证明:毕业证书、学位证书原件及复印件,学信网学历认证报告;
- 工作证明:所在单位出具的从事结构工程设计工作年限证明,需注明工作岗位、职责及年限;
- 考试申请表:按要求填写并经单位审核盖章的报名申请表。
上海市人事考试中心将对考生提交的材料进行资格审核,审核通过后方可缴纳考试费用并打印准考证,审核过程中,对学历、工作年限等条件存疑的考生,可能需要提供 additional 材料进行核查。
特殊情况说明
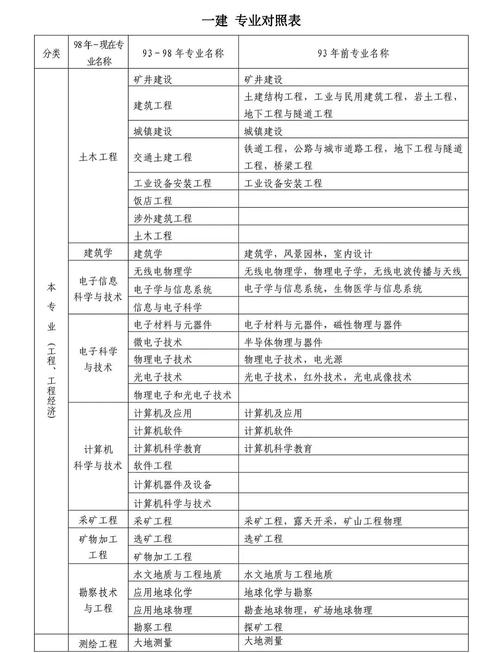
- 专业相近问题:若考生专业为“相近专业”(如土木工程、工程力学等),需满足比本专业更长的年限要求,具体以考试年度发布的考试通知为准。
- 学历认证:对于国(境)外学历学位,需提供教育部留学服务中心出具的学历学位认证书。
- 工作年限衔接:若考生在取得学历前已从事相关工作,其工作年限可累计计算,但需提供相关证明材料。
相关问答FAQs
Q1:非结构工程专业(如土木工程)的考生是否可以报考一级结构工程师?
A:可以,非结构工程专业的考生属于“相近专业”或“其他工科专业”,需满足相应的工作年限要求,土木工程专业考生报考基础考试需取得本科学历并从事相关工作满1年,报考专业考试需满4年(本专业)或5年(相近专业),具体可参考当年考试文件中的专业分类目录。
Q2:工作年限证明需要包含哪些内容?如何确保证明有效?
A:工作年限证明需由考生所在单位人事部门出具,需包含以下信息:考生姓名、身份证号、学历及毕业时间、从事结构工程设计工作的起止时间、具体工作岗位(如结构设计师、项目负责人等)、单位盖章及负责人签字,证明需真实有效,若发现弄虚作假,将取消考试资格并记入个人诚信档案,建议考生提前与单位沟通,确保证明内容与报名条件一致。

