以下是详细的报名条件,分为学历、专业、工作年限三个核心部分,并为您解答一些常见问题。

核心报名条件(考全科)
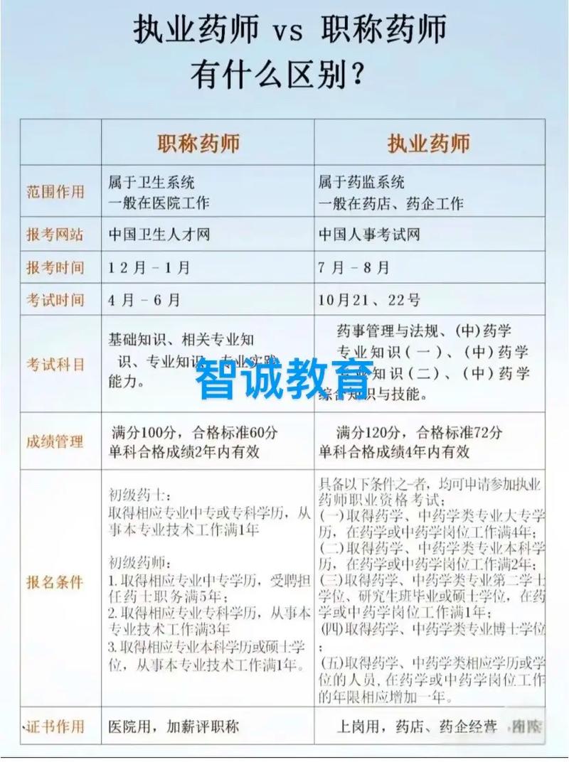
符合下列条件之一,可以参加执业药师职业资格考试:
学历要求
必须是国家承认的正规学历,包括大专、本科、硕士、博士等,学信网可查是基本要求。
专业要求
报考对专业有严格要求,主要分为两大类:
-
药学类、中药学类专业:这是最直接的报考专业,专业名称必须与“药学”或“中药学”高度相关。
(图片来源网络,侵删)- 药学类专业:药学、药物制剂、临床药学、药事管理、药物分析、药物化学、海洋药学等。
- 中药学类专业:中药学、中药资源与开发、藏药学、蒙药学、中药制药、中草药栽培与鉴定等。
-
相关专业:如果您的专业不是上述“药学类/中药学类”,但属于“相关专业”,也可以报考,但工作年限要求会增加1年。
- 相关专业(通常指化学类、生物学类、医学类等):
- 化学类专业:应用化学、化学工程与工艺等。
- 生物学类专业:生物科学、生物技术等。
- 医学类专业:临床医学、中医学、中西医结合、护理学等。
- 其他相关专业:具体范围可参考国家或江苏省人事考试中心发布的“专业对照表”。
- 相关专业(通常指化学类、生物学类、医学类等):
工作年限要求
工作年限的计算截止日期通常是考试当年的12月31日,工作经历需在药品生产、经营、使用或其他相关单位从事药学或中药学岗位工作。
注意: 如果您的专业是“相关专业”,则下表中的工作年限均需再加1年。
| 学历层次 | 专业要求 | 工作年限要求 |
|---|---|---|
| 大专 | 药学类/中药学类 | 在药学或中药学岗位工作满 5年 |
| 相关专业 | 在药学或中药学岗位工作满 6年 | |
| 本科 | 药学类/中药学类 | 在药学或中药学岗位工作满 3年 |
| 相关专业 | 在药学或中药学岗位工作满 4年 | |
| 第二学士学位 | 药学类/中药学类 | 在药学或中药学岗位工作满 2年 |
| 相关专业 | 在药学或中药学岗位工作满 3年 | |
| 硕士学位 | 药学类/中药学类 | 在药学或中药学岗位工作满 1年 |
| 相关专业 | 在药学或中药学岗位工作满 2年 | |
| 博士学位 | 药学类/中药学类 | 在药学或中药学岗位工作 无要求 |
| 相关专业 | 在药学或中药学岗位工作 无要求 |
免试部分科目条件(考两科)
符合下列条件之一,可免试“药学(或中药学)专业知识(一)”,只参加“药学(或中药学)专业知识(二)”和“药事管理与法规”两个科目的考试:

- 取得药学或医学专业高级职称,并在药品生产、经营、使用单位中,从事药学或中药学工作满15年的人员。
- 取得中药学或医学专业高级职称,并在药品生产、经营、使用单位中,从事药学或中药学工作满15年的人员。
关于南京报名的特别说明
-
属地原则:报名时,您的工作单位或户籍必须在江苏省内(南京是江苏省会,自然包含在内),外省人员如果想在南京报名,通常需要提供在南京的社保缴纳证明等材料,具体要求以当年官方通知为准。
-
报名流程:
- 网上报名:通常在每年7-8月,登录中国人事考试网进行报名和缴费。
- 资格审核:南京的资格审核分为考前抽查和考后审核两种方式,具体方式每年可能微调,但近年来,普遍实行“考后审核”,即先考试,成绩公布后,对成绩合格人员进行资格审核,请务必保留好你的学历证明、工作年限证明(劳动合同、社保记录等)以备审核。
- 考试时间:通常在10月下旬的某个周末。
-
官方信息渠道:
- 最权威的信息来源:江苏省人事考试网,所有关于南京/江苏的报名通知、时间安排、政策解读、资格审核要求等,都会在这里发布。
- 全国报名平台:中国人事考试网,用于完成网上报名和缴费。
常见问题解答
Q1:我是药学专业,刚毕业1年,可以报名吗? A:不可以,本科学历的药学专业需要满3年工作经验才能报考“考全科”。
Q2:我的专业是“生物医学工程”,可以报考吗? A:这属于“相关专业”范畴,可以报考,但你需要比药学专业的同学多1年工作年限,本科学历需要4年工作经验。
Q3:我的工作经历是在医院药房,算不算药学岗位? A:算的,在药品生产、经营、使用单位(如医院药房、药企、药店等)从事药学或中药学相关工作,都符合要求。
Q4:工作年限怎么证明? A:主要依靠劳动合同和社保缴纳记录,报名系统通常会要求填写工作单位信息,审核时会进行核查,请确保你的工作经历与药学或中药学岗位相关。
Q5:我是外省户籍,但在南京工作,可以在南京报名吗? A:可以,只要你的工作单位在南京,并能提供在南京的劳动合同和社保记录,通常就可以在南京报名,具体请关注江苏省人事考试网的当年通知。
报名南京执业药师,首先要对照学历、专业、工作年限三大核心条件,确认自己是否符合“考全科”或“免试两科”的要求,在报名期间密切关注江苏省人事考试网的官方通知,按时完成网上报名,并提前准备好所有证明材料,以应对可能的资格审核。
