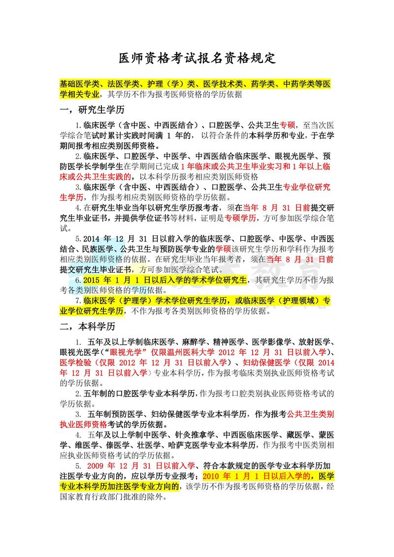
核心报名条件概览
报考临床执业医师资格考试需要满足以下几个核心条件:

- 学历要求:必须具备全日制的医学专业**本科及以上学历**。
- 专业要求:所学专业必须是临床医学类或临床医学类(部分省份或特定情况可能放宽,但主流要求是临床医学)。
- 工作要求:必须在执业医师指导下,在医疗、预防、保健机构中试用期满**一年。
- 资格要求:必须持有有效的《医师资格证书》(助理医师晋升执业医师需要)。
下面我们针对不同人群进行详细拆解。
主要报考人群:符合《医师资格考试报名规定(2025版)及细则》的人员
这是最主流的报考群体,通常指“五年制临床医学专业毕业生”。
具体条件:
-
学历与专业
- 学历:全日制普通高等学校医学本科及以上学历。
- 专业:所学专业必须为“临床医学类”,临床医学、麻醉学、医学影像学、眼视光医学、放射医学等,护理学、医学检验技术、药学等非临床医学类专业不符合报考条件。
-
试用期要求
(图片来源网络,侵删)- 地点:必须在医疗、预防、保健机构中完成试用期,各级医院的临床科室、社区卫生服务中心、乡镇卫生院等。
- 时长:试用期必须满一年。
- 证明:需要试用单位出具《医师资格考试试用期考核合格证明》,并且该单位必须能授予《医师执业证书》(即具备执业许可的医疗机构)。
-
资格证书要求
- 报考执业医师:首次报考者,此项不适用,但如果你是先考了助理医师,再想考执业医师,那么你必须持有《助理医师资格证书》,并在注册后工作满一定年限(见下文“学历提升”部分)。
特殊情况下的报考人群
对于不符合上述“五年制临床医学”标准的考生,需要满足以下特定条件之一:
学历提升(专升研/专升本)
-
专升研(专科考研究生):
- 考生必须先取得执业助理医师资格证书。
- 在取得助理医师资格后,以“师承”或“确有专长”方式获得医学专业本科学历。
- 取得本科学历后,在医疗、预防、保健机构中试用期满一年,方可报考。
-
专升本(专科升本科):
(图片来源网络,侵删)- 考生必须先取得执业助理医师资格证书。
- 专科专业为临床医学,并取得医学专业专科学历。
- 通过专升本途径,获得全日制医学专业本科学历。
- 取得本科学历后,在医疗、预防、保健机构中试用期满一年,方可报考。
传统医学师承或确有专长人员
这是为民间中医开辟的一条通道,不要求全日制学历。
-
师承人员:
- 必须按照《传统医学师承和确有专长人员医师资格考核考试办法》跟师学习满三年,并出师考核合格。
- 取得《传统医学师承出师证书》后,在执业医师指导下,在医疗、预防、保健机构中试用期满一年,方可参加执业医师资格考试。
-
确有专长人员:
- 必须按照《传统医学师承和确有专长人员医师资格考核考试办法》通过省级中医药管理部门组织的确有专长考核,取得《传统医学医术确有专长证书》。
- 取得证书后,在执业医师指导下,在医疗、预防、保健机构中试用期满一年,方可参加执业医师资格考试。
不予报名的情形
根据官方规定,以下情况不得报考:
- 在读研究生:在读的医学专业研究生不得以研究生学历报考,但可以用其本科学历报考。
- 在读本科生:在读的医学专业本科生不得报考。
- 已取得医师资格:已经取得执业医师或执业助理医师资格者,不得再报考。
- 实践技能考试不合格:实践技能考试不合格,笔试成绩无效,不能参加当年第二阶段的考试。
- 卫生健康部门规定:不符合《医师资格考试报名资格规定(2025版)》或国家卫生健康委员会规定的其他情形。
网上报名流程简述
- 网上报名:在国家医学考试网(www.nmec.org.cn)进行注册、填写个人信息、上传照片等。
- 现场审核:携带报名所需的所有材料,到所在考点指定的地点进行现场确认和资格审核。
- 缴费:审核通过后,按规定缴纳考试费用。
- 打印准考证:在指定时间登录报名网站打印准考证。
报名所需材料清单(仅供参考,具体以考点通知为准)
- 《医师资格考试网上报名成功通知单》
- 本人有效身份证明原件及复印件
- 毕业证书原件及复印件(注意是最高学历)
- 学位证书原件及复印件(如有)
- 《医师资格考试试用期考核合格证明》
- 《医疗机构执业许可证》副本复印件(由试用期单位提供)
- 带教老师执业证书复印件
- 小二寸白底证件照(与网上报名上传照片一致)
- 以师承/确有专长方式报考的,需提供相应证书。
- 以助理医师资格报考执业医师的,需提供助理医师资格证书和注册证书。
总结与建议
- 核心是“全日制临床医学本科 + 一年试用期”,这是绝大多数考生的路径。
- 提前规划:对于在校生,应尽早了解政策,在毕业实习期间就开始准备报名事宜。
- 关注官方:所有信息以国家医学考试网和当地卫健委/考点发布的官方通知为准,不要轻信非官方渠道的信息。
- 材料准备:提前准备好所有证明材料的原件和复印件,特别是《试用期考核合格证明》,务必在试用期满后让单位及时开具。
希望这份详细的解析能帮助您清晰地了解报名条件!祝您报名顺利,考试成功!
