人力资源级别考试作为国内人力资源管理领域权威性较高的职业资格认证考试,其报名条件的设置既体现了对从业人员专业素养的基本要求,也为行业选拔和培养人才提供了明确标准,根据国家相关职业资格管理规定及最新考试通知,人力资源级别考试通常分为四个级别,分别为四级(中级工)、三级(高级工)、二级(技师)和一级(高级技师),不同级别的报名条件存在明显差异,主要围绕学历、工作年限、培训经历及职业资格证书等方面展开,考生需结合自身实际情况对照选择报考级别。

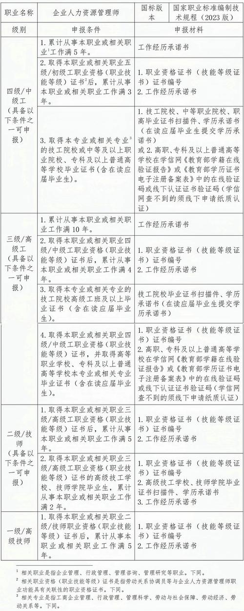
四级/中级工报名条件
四级人力资源管理员是人力资源级别考试的入门级别,主要面向刚入行或从事基础人力资源工作的从业人员,其报名条件相对宽松,满足以下条件之一即可报考:
- 学历要求:具有高中及以上学历,且累计从事人力资源管理相关工作1年以上;
- 培训要求:完成本职业四级正规培训达规定标准学时数,并取得结业证书;
- 学徒经历:在本职业岗位见习工作2年以上(需提供单位证明材料)。
需要注意的是,部分地区对“相关工作”的界定可能存在差异,通常包括招聘、培训、薪酬绩效、员工关系等人力资源模块的基础工作,考生在报名时可咨询当地职业技能鉴定中心确认具体范围,正规培训需由具备资质的职业培训机构开展,培训内容一般涵盖人力资源基础知识、劳动法律法规、招聘与配置流程等基础模块,学时数通常为120-160学时。
三级/高级工报名条件
三级人力资源管理师要求考生具备一定的工作经验和专业积累,适合从事人力资源管理工作2-5年的基层管理人员或资深专员,报名条件需满足以下任意一项:
- 学历+工作年限:取得大学专科及以上学历,且累计从事人力资源管理相关工作2年以上;
- 高中+工作年限:具有高中或中专学历,累计从事人力资源管理相关工作4年以上;
- 四级证书+工作年限:取得本职业四级/中级工职业资格证书后,累计从事相关工作3年以上;
- 培训要求:完成本职业三级正规培训达规定标准学时数,并取得结业证书,同时累计从事相关工作1年以上;
- 相关专业学历:人力资源管理、劳动与社会保障、行政管理等相关专业大学专科及以上毕业生,若从事相关工作1年以上,可直接报考(部分地区需提供专业证明)。
三级考试的报名条件更强调理论与实践的结合,部分省份要求考生提供单位出具的工作年限证明,并可能核查社保缴纳记录以验证工作经历,对于相关专业毕业生,部分城市实施“绿色通道”,但需注意专业范围的限定,通常以教育部《普通高等学校本科专业目录》为准。

二级/技师报名条件
二级人力资源管理师是人力资源级别考试中的高级别认证,面向中层管理人员或资深从业者,要求具备较强的专业能力和管理经验,报名条件需满足以下任意一项:
- 学历+工作年限:取得大学本科学历证书后,累计从事相关工作5年以上;
- 专科+工作年限:取得大学专科学历证书后,累计从事相关工作7年以上;
- 三级证书+工作年限:取得本职业三级/高级工职业资格证书后,累计从事相关工作4年以上;
- 硕士学历:取得硕士研究生及以上学历证书后,累计从事相关工作2年以上;
- 培训要求:完成本职业二级正规培训达规定标准学时数,并取得结业证书,同时累计从事相关工作3年以上;
- 高级职称:具有本专业或相关专业中级及以上专业技术职务任职资格,且从事相关工作1年以上(需提供职称证书)。
二级考试的报名审核更为严格,通常要求考生提交职业资格证书、学历证书原件及复印件、工作证明、培训结业证书等材料,部分地区还会组织资格初审面试,重点考察考生的项目管理、团队协调及人力资源战略规划能力,二级考试成绩合格后需进行综合评审,包括工作业绩评估、论文答辩等环节,对考生的专业深度和实践经验提出更高要求。
一级/高级技师报名条件
一级人力资源管理师是人力资源级别考试的最高级别,主要面向企业高层管理人员或行业专家,要求具备战略思维和系统解决复杂问题的能力,报名条件需满足以下任意一项:
- 学历+工作年限:取得大学本科学历证书后,累计从事相关工作9年以上;
- 专科+工作年限:取得大学专科学历证书后,累计从事相关工作11年以上;
- 二级证书+工作年限:取得本职业二级/技师职业资格证书后,累计从事相关工作5年以上;
- 高级职称+工作年限:具有本专业或相关专业高级专业技术职务任职资格,且从事相关工作3年以上;
- 培训要求:完成本职业一级正规培训达规定标准学时数,并取得结业证书,同时累计从事相关工作4年以上。
一级考试的报名门槛极高,不仅要求考生具备长期的人力资源管理实践,还需在组织变革、人才发展、企业文化建设等领域有突出成果,报名时需提交详细的工作业绩报告、研究成果(如发表论文、主持项目等)及单位推荐信,部分省份还会组织专家评审团对考生的行业影响力进行评估,通过考试后,考生需参与省级以上人力资源协会组织的学术研讨或课题研究,持续更新专业知识和技能。

不同级别报名条件对比表
| 级别 | 学历要求 | 工作年限要求 | 其他条件要求 |
|---|---|---|---|
| 四级/中级工 | 高中及以上学历 | 1年以上相关工作经验 | 或完成正规培训并取得结业证书 |
| 三级/高级工 | 专科及以上学历 | 2年以上相关工作经验 | 或取得四级证书后工作3年,或相关专业毕业生 |
| 二级/技师 | 本科及以上学历 | 5年以上相关工作经验 | 或取得三级证书后工作4年,或中级职称+1年 |
| 一级/高级技师 | 本科及以上学历 | 9年以上相关工作经验 | 或取得二级证书后工作5年,或高级职称+3年 |
相关问答FAQs
问题1:非人力资源管理专业考生是否可以报考高级别考试?
解答:可以,非人力资源管理专业考生只要满足相应级别的工作年限要求即可报考,报考三级考试时,若考生具有高中学历且从事人力资源相关工作4年以上,或取得四级证书后工作3年,即使专业不对口,也可报名报考,但需注意,部分地区对高级别考试(如二级、一级)可能会优先考虑相关专业考生,建议提前咨询当地职业技能鉴定中心确认具体政策。
问题2:人力资源级别考试的报名材料是否需要加盖单位公章?
解答:是的,多数地区要求报名材料中的工作证明、业绩报告等需由单位加盖公章,以证明材料的真实性和有效性,工作年限证明需写明考生在单位的任职岗位、工作时间及主要职责,并由人力资源部门或单位负责人签字盖章,学历证书、职业资格证书等原件需在报名时提交审核,复印件需注明“与原件一致”并加盖公章,若考生为在校生或自由职业者,需提供学校证明或街道办出具的从业证明,建议考生在报名前仔细阅读当地考试通知,确保材料符合要求,避免因材料问题影响报名资格。
